HOME   LIST
‹–   –›

Flux Rope in 2024

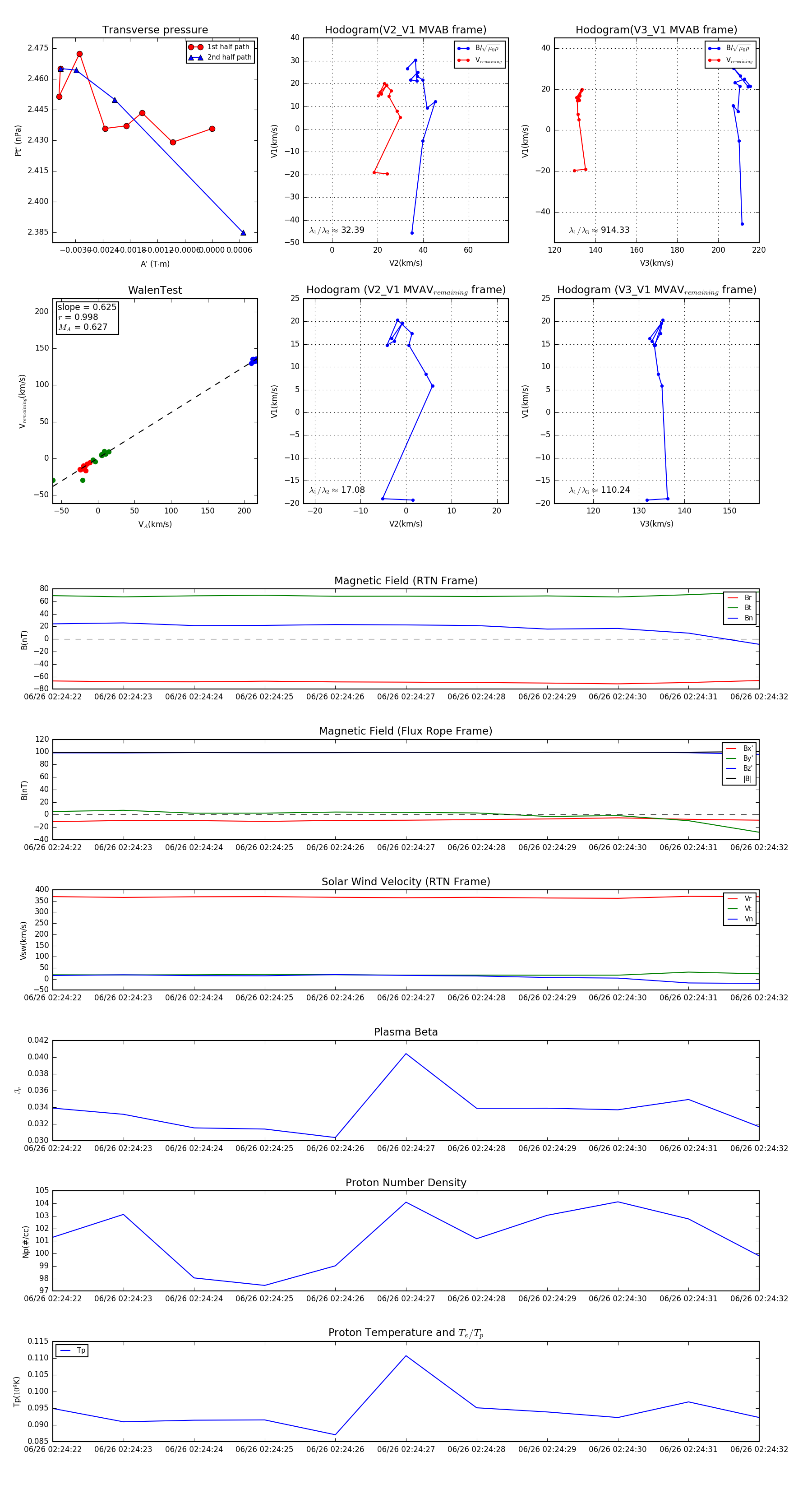
Flux Rope Event 2024-06-26 02:24:22 ~ 2024-06-26 02:24:32 (11 seconds)


plot