HOME   LIST
‹–   –›

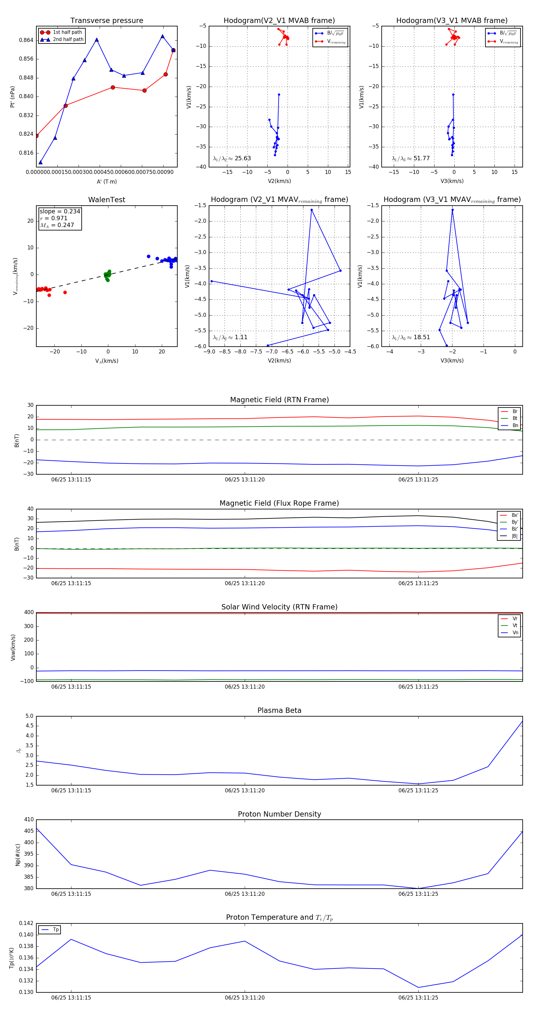
Flux Rope in 2024

Flux Rope Event 2024-06-25 13:11:14 ~ 2024-06-25 13:11:28 (15 seconds)


plot