HOME   LIST
‹–   –›

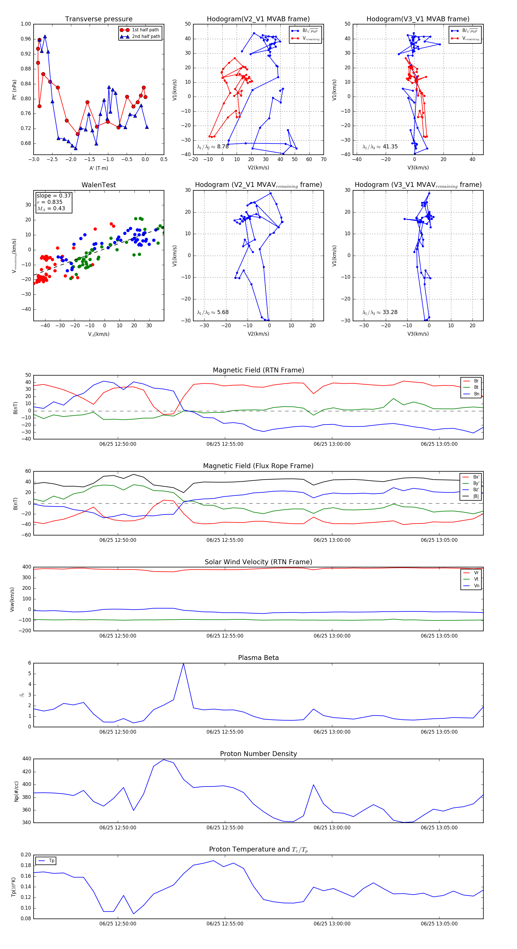
Flux Rope in 2024

Flux Rope Event 2024-06-25 12:46:04 ~ 2024-06-25 13:07:04 (1261 seconds)


plot