HOME   LIST
‹–   –›

Flux Rope in 2024

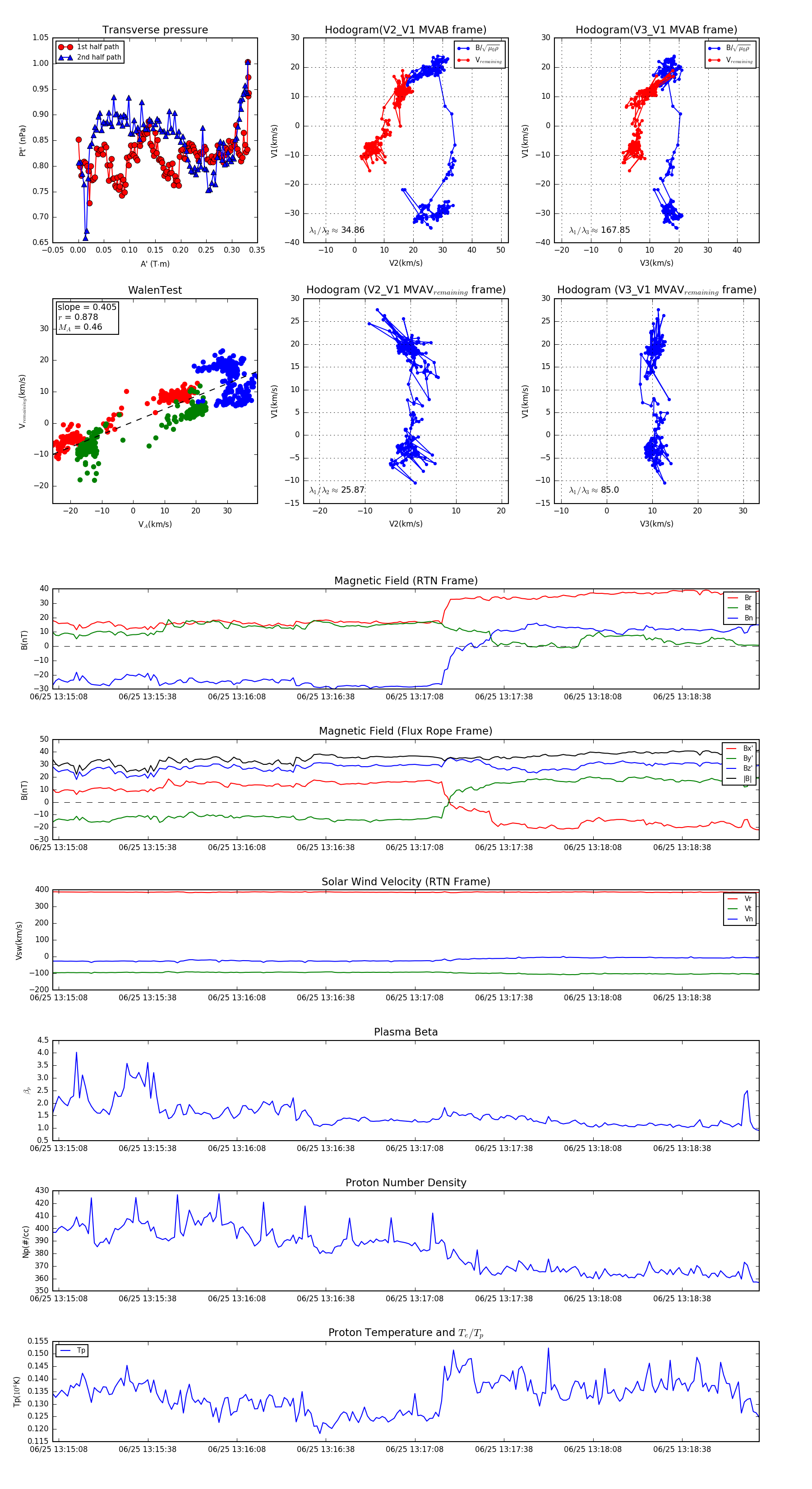
Flux Rope Event 2024-06-25 13:15:06 ~ 2024-06-25 13:19:04 (239 seconds)


plot