HOME   LIST
‹–   –›

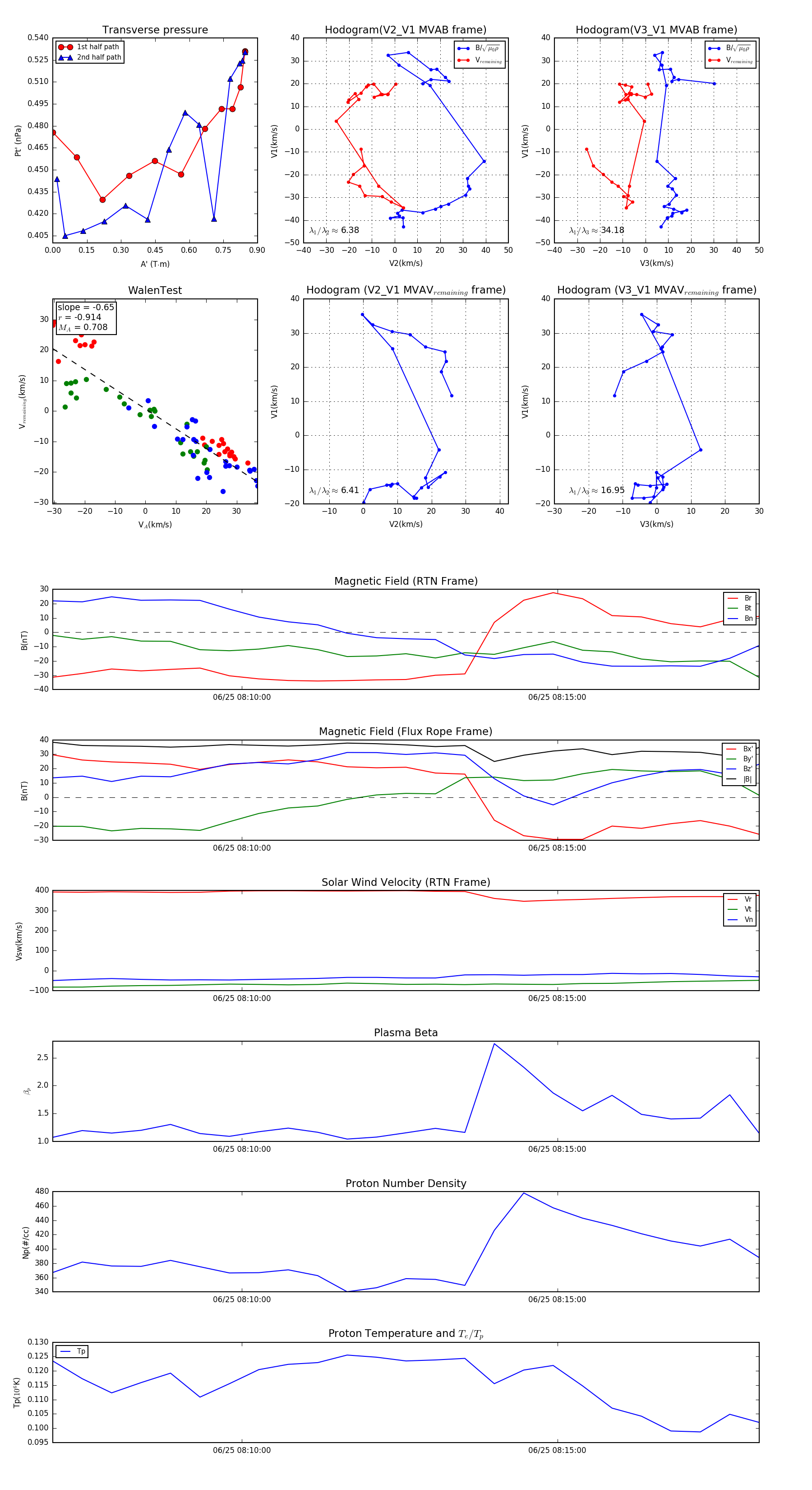
Flux Rope in 2024

Flux Rope Event 2024-06-25 08:07:00 ~ 2024-06-25 08:18:12 (673 seconds)


plot