HOME   LIST
‹–   –›

Flux Rope in 2024

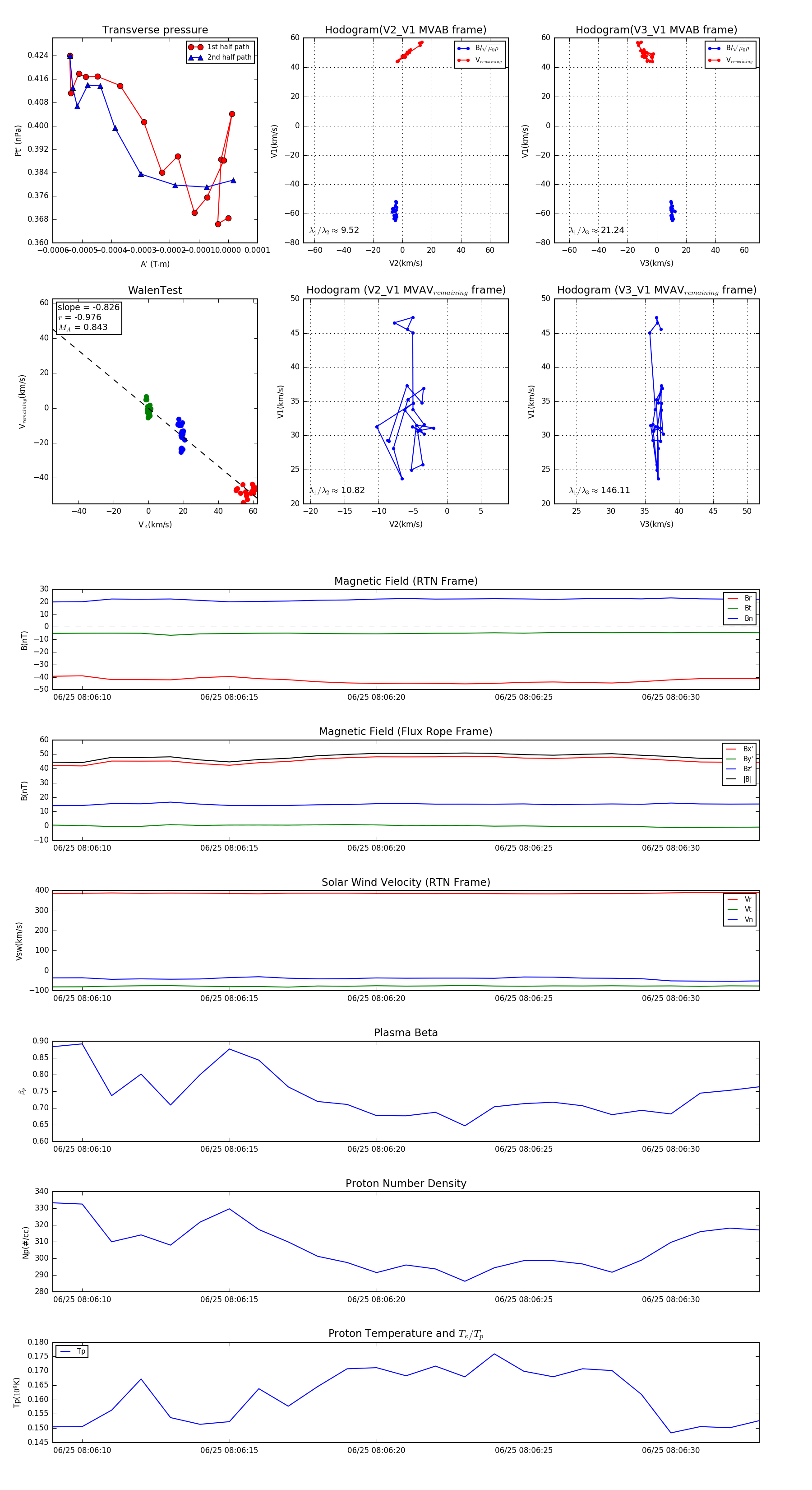
Flux Rope Event 2024-06-25 08:06:09 ~ 2024-06-25 08:06:33 (25 seconds)


plot