HOME   LIST
‹–   –›

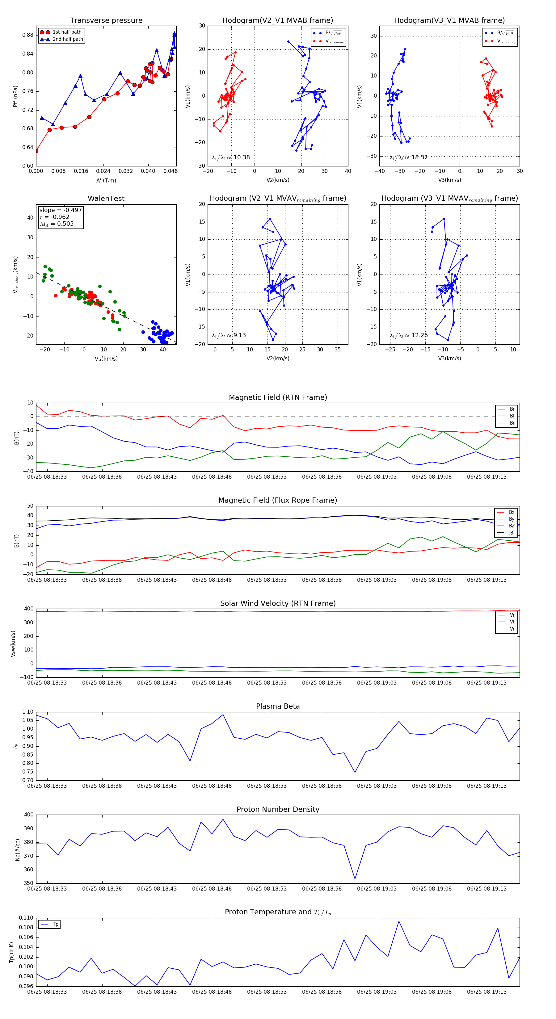
Flux Rope in 2024

Flux Rope Event 2024-06-25 08:18:32 ~ 2024-06-25 08:19:16 (45 seconds)


plot