HOME   LIST
‹–   –›

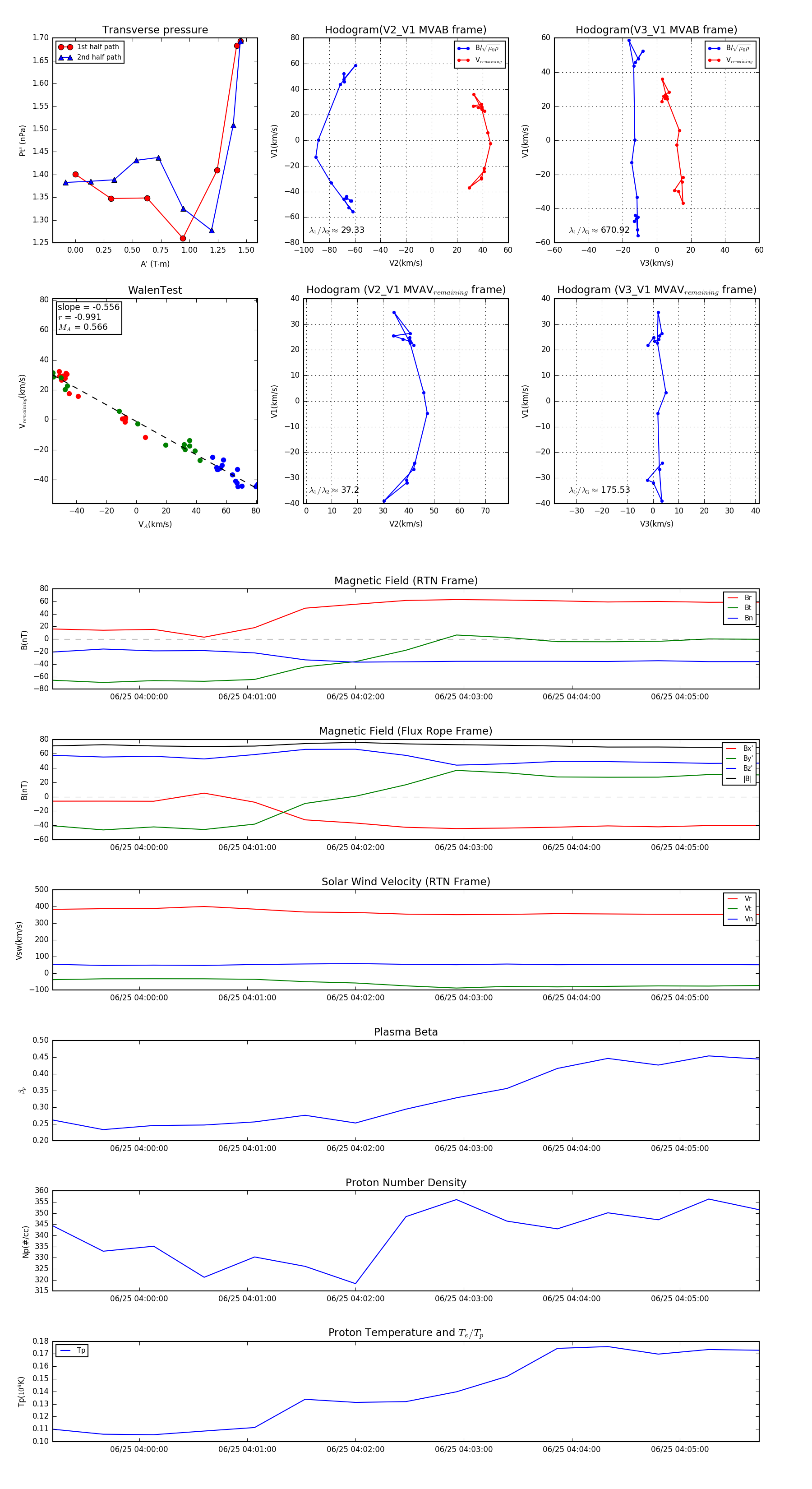
Flux Rope in 2024

Flux Rope Event 2024-06-25 03:59:12 ~ 2024-06-25 04:05:44 (393 seconds)


plot