HOME   LIST
‹–   –›

Flux Rope in 2024

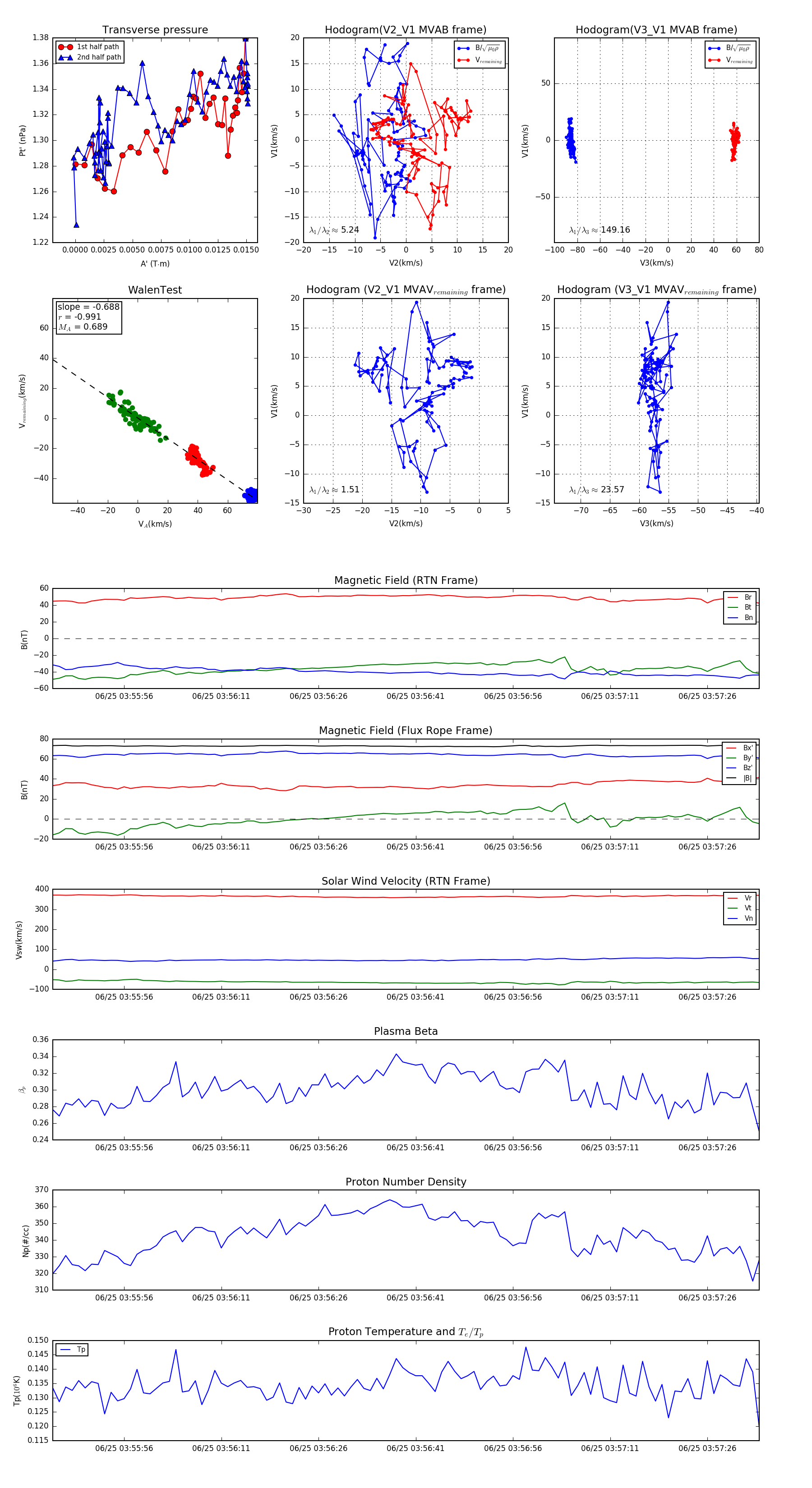
Flux Rope Event 2024-06-25 03:55:45 ~ 2024-06-25 03:57:34 (110 seconds)


plot