HOME   LIST
‹–   –›

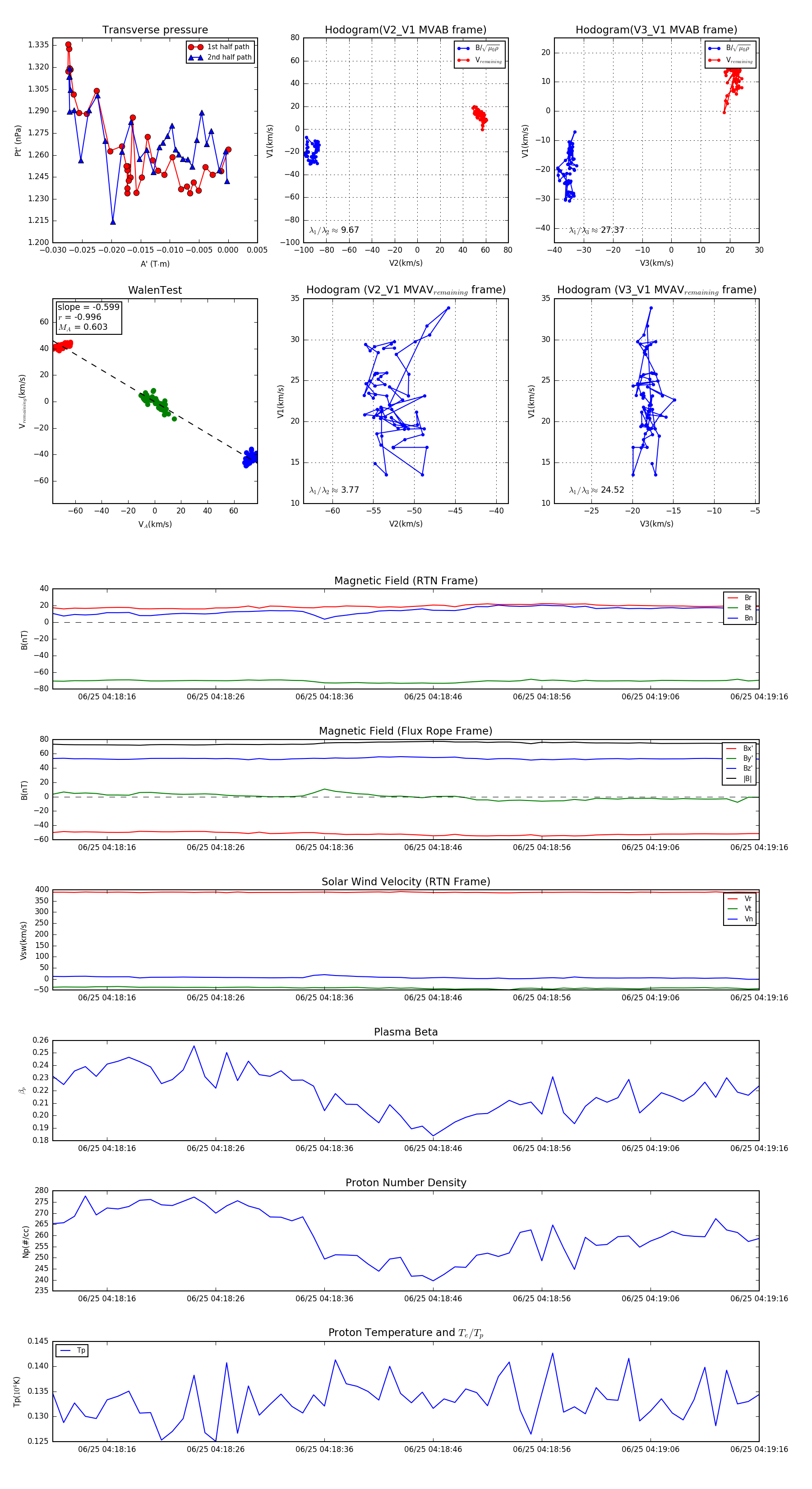
Flux Rope in 2024

Flux Rope Event 2024-06-25 04:18:11 ~ 2024-06-25 04:19:16 (66 seconds)


plot