HOME   LIST
‹–   –›

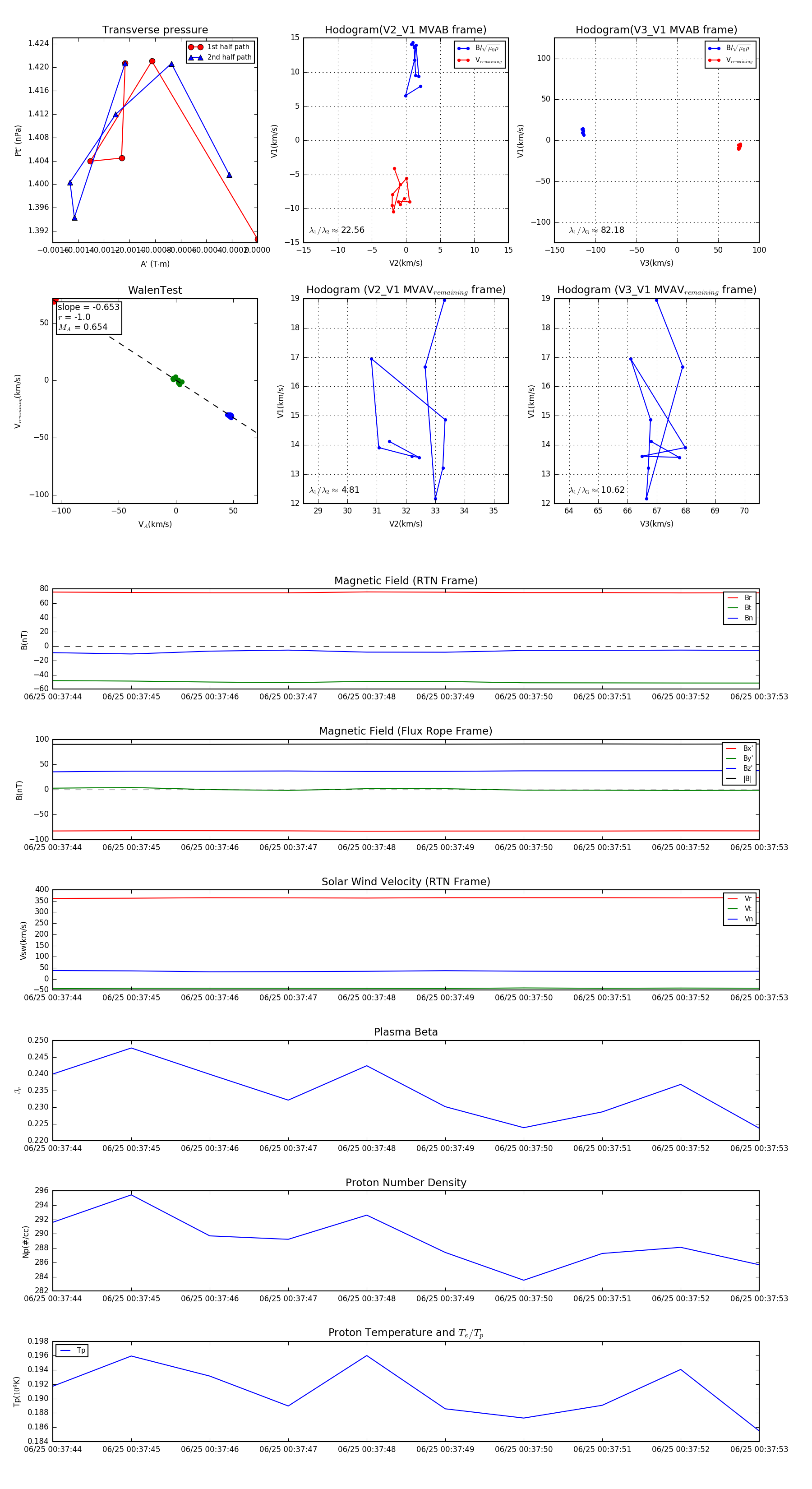
Flux Rope in 2024

Flux Rope Event 2024-06-25 00:37:44 ~ 2024-06-25 00:37:53 (10 seconds)


plot