HOME   LIST
‹–   –›

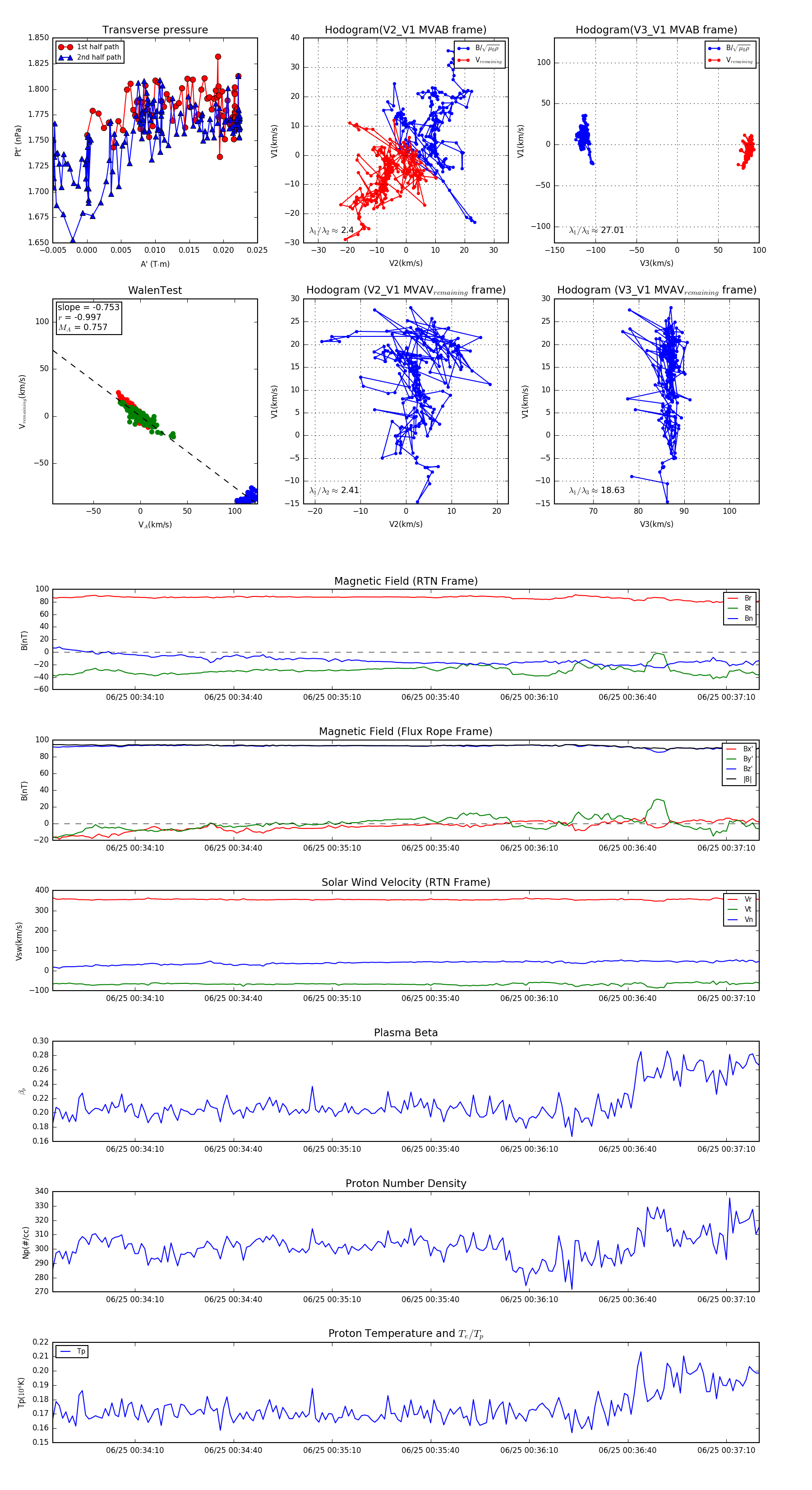
Flux Rope in 2024

Flux Rope Event 2024-06-25 00:33:45 ~ 2024-06-25 00:37:20 (216 seconds)


plot