HOME   LIST
‹–   –›

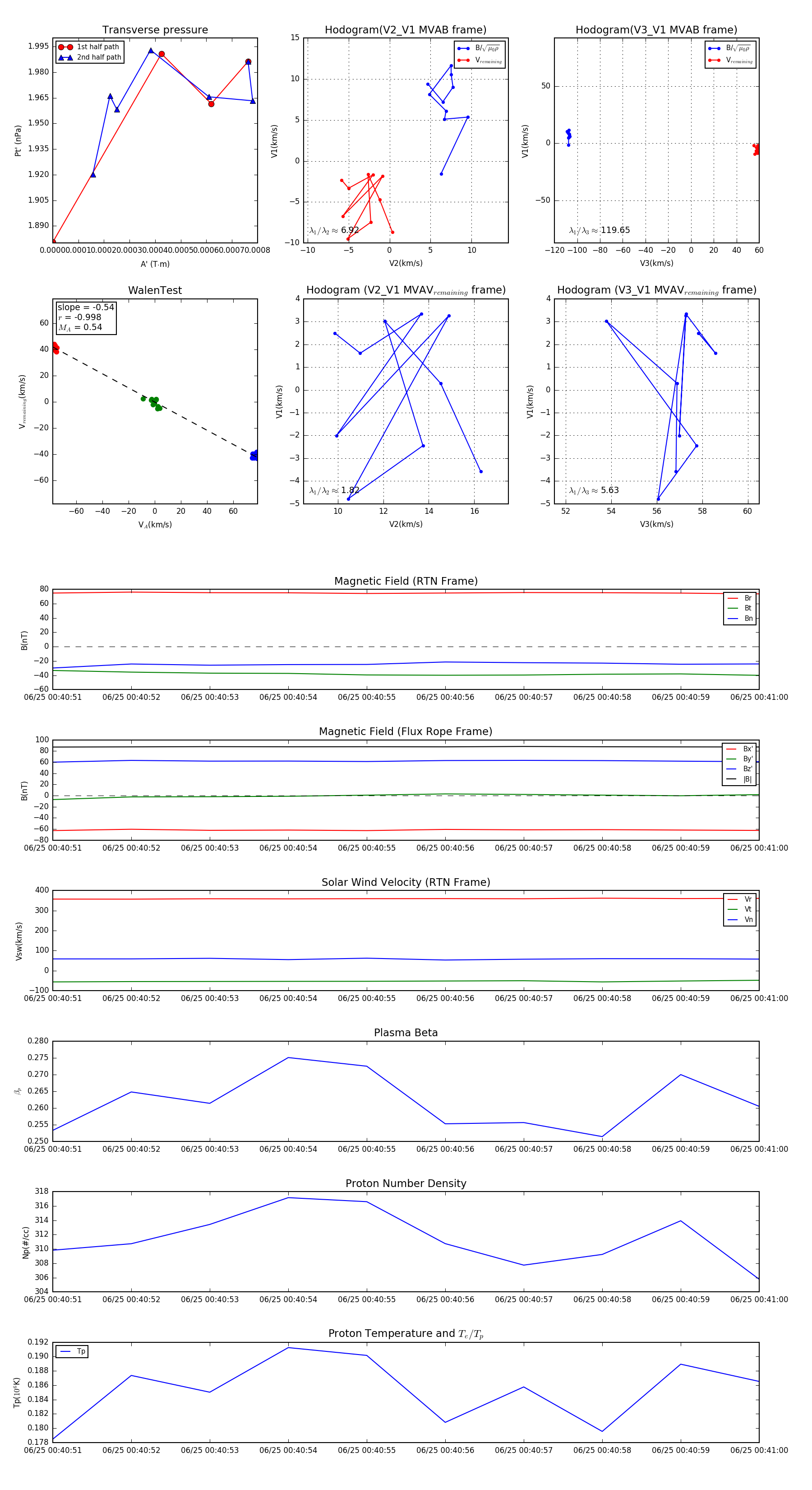
Flux Rope in 2024

Flux Rope Event 2024-06-25 00:40:51 ~ 2024-06-25 00:41:00 (10 seconds)


plot