HOME   LIST
‹–   –›

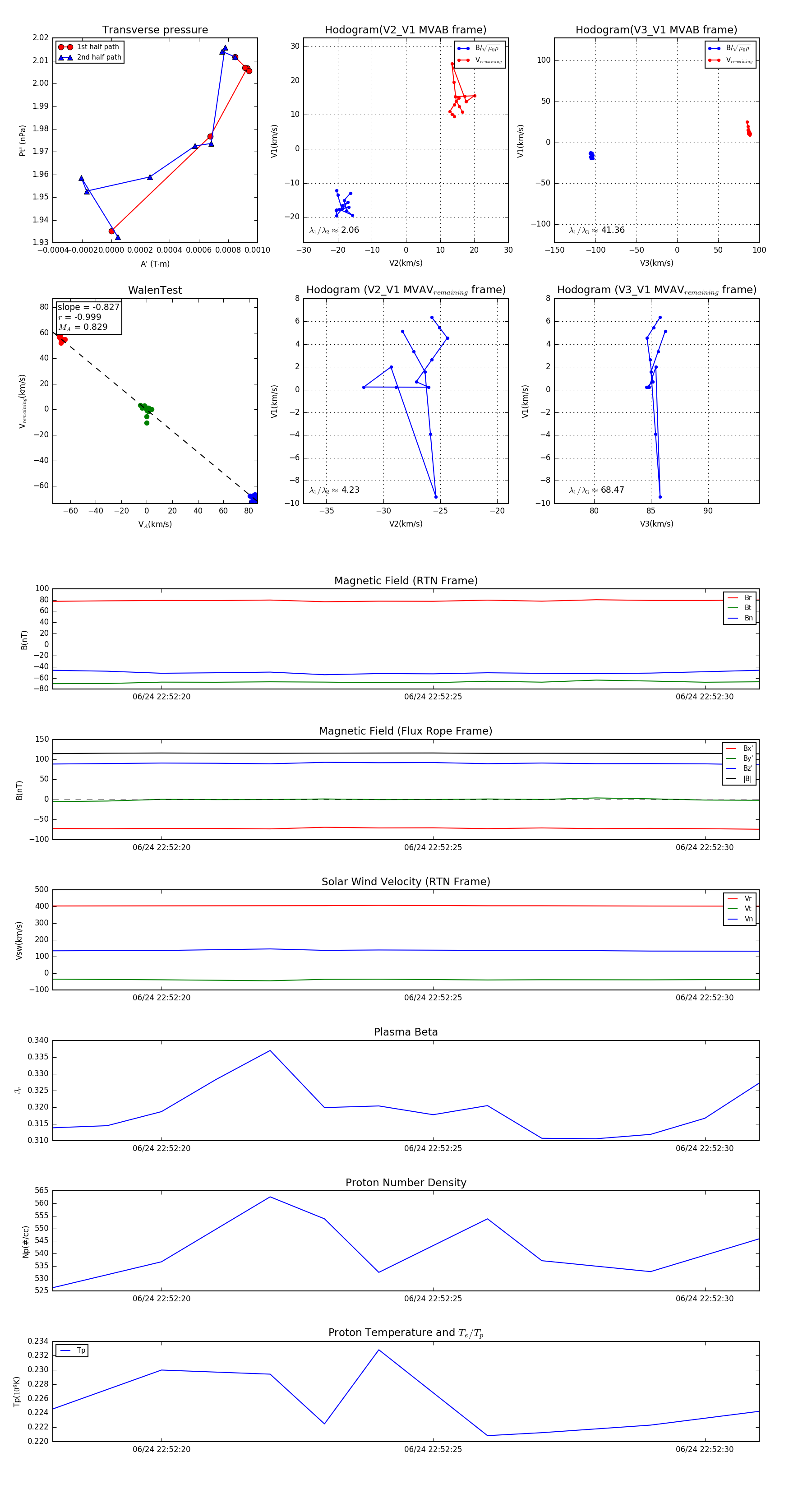
Flux Rope in 2024

Flux Rope Event 2024-06-24 22:52:18 ~ 2024-06-24 22:52:31 (14 seconds)


plot