HOME   LIST
‹–   –›

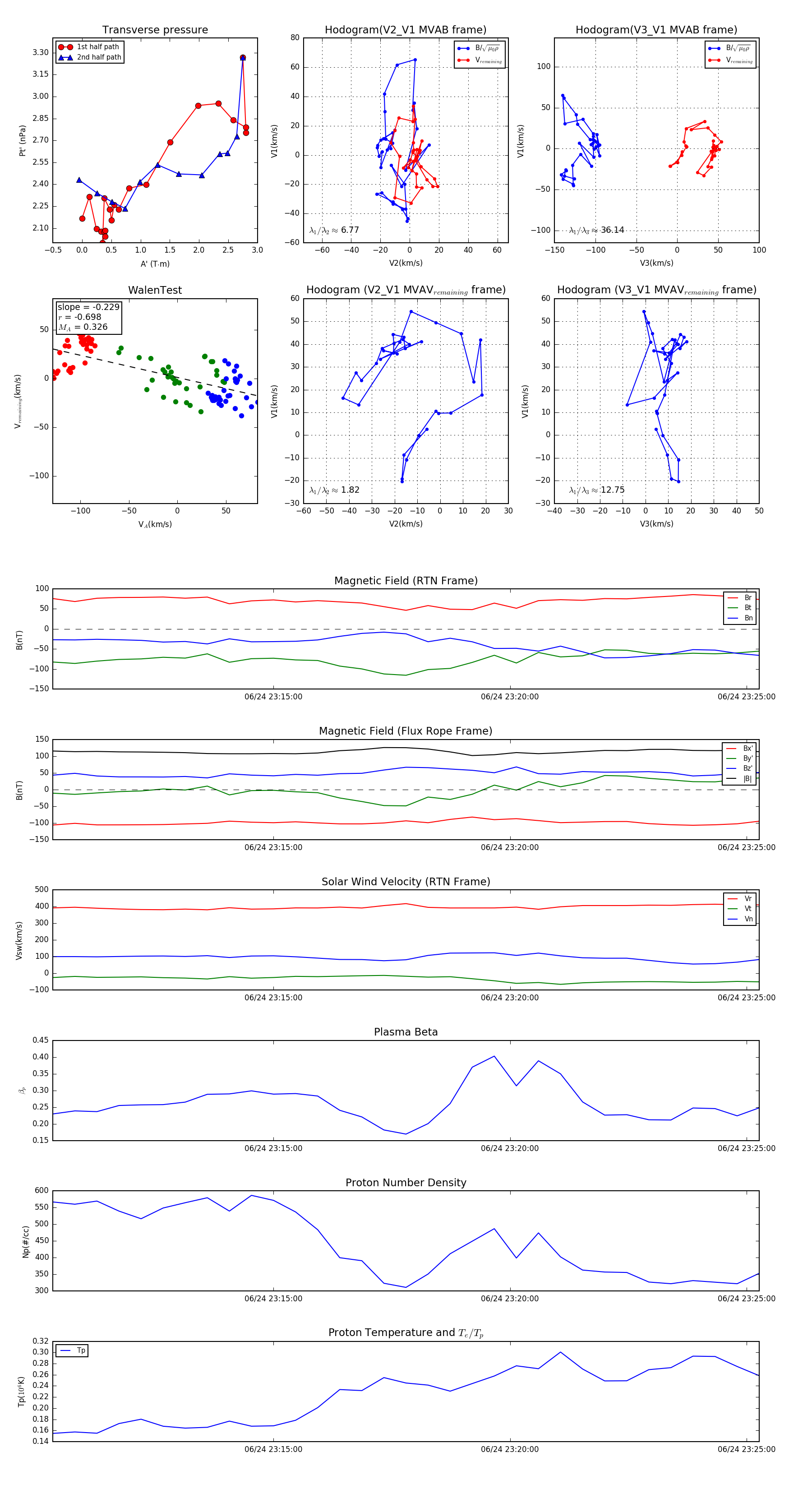
Flux Rope in 2024

Flux Rope Event 2024-06-24 23:10:20 ~ 2024-06-24 23:25:16 (897 seconds)


plot