HOME   LIST
‹–   –›

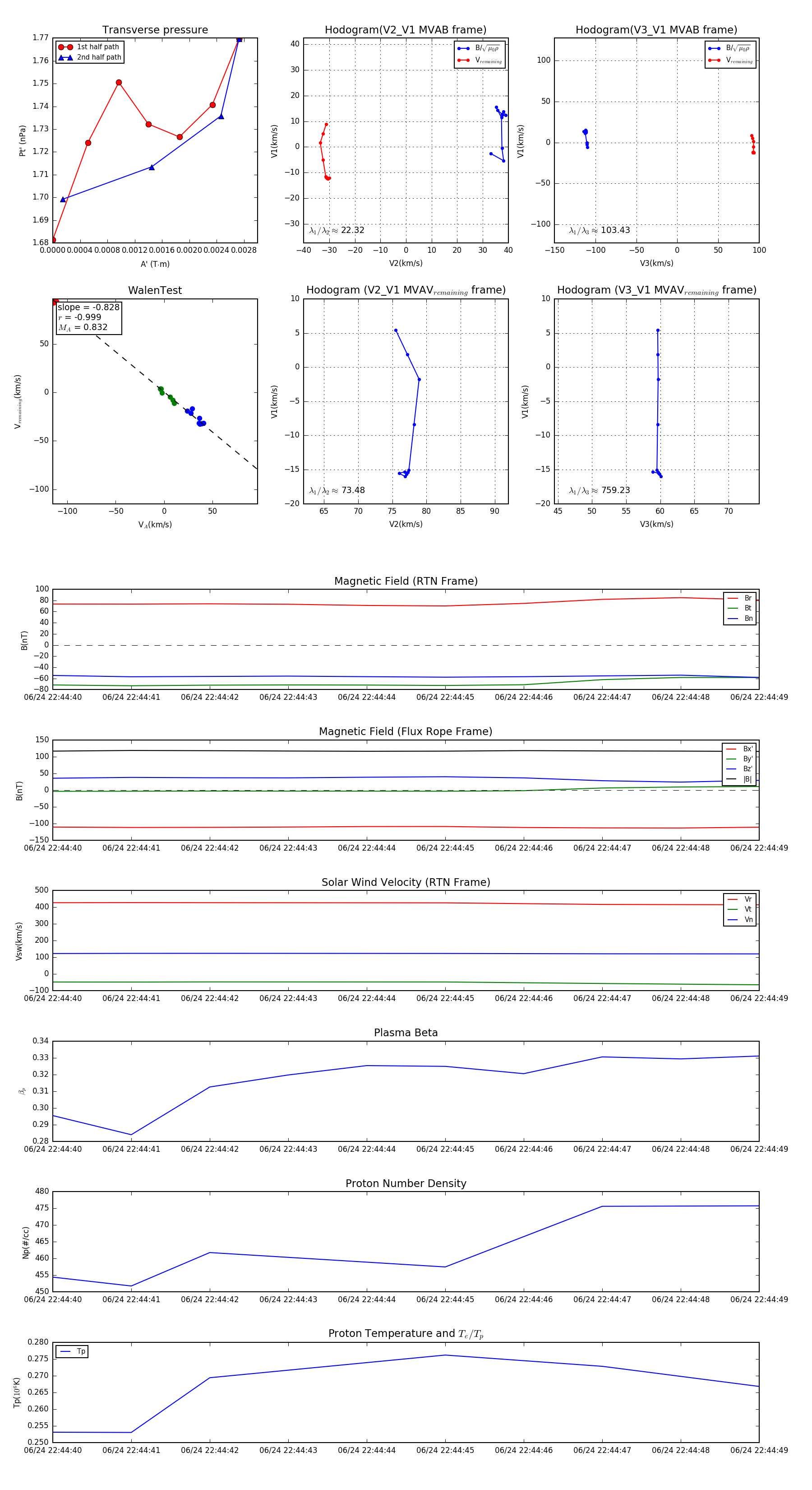
Flux Rope in 2024

Flux Rope Event 2024-06-24 22:44:40 ~ 2024-06-24 22:44:49 (10 seconds)


plot