HOME   LIST
‹–   –›

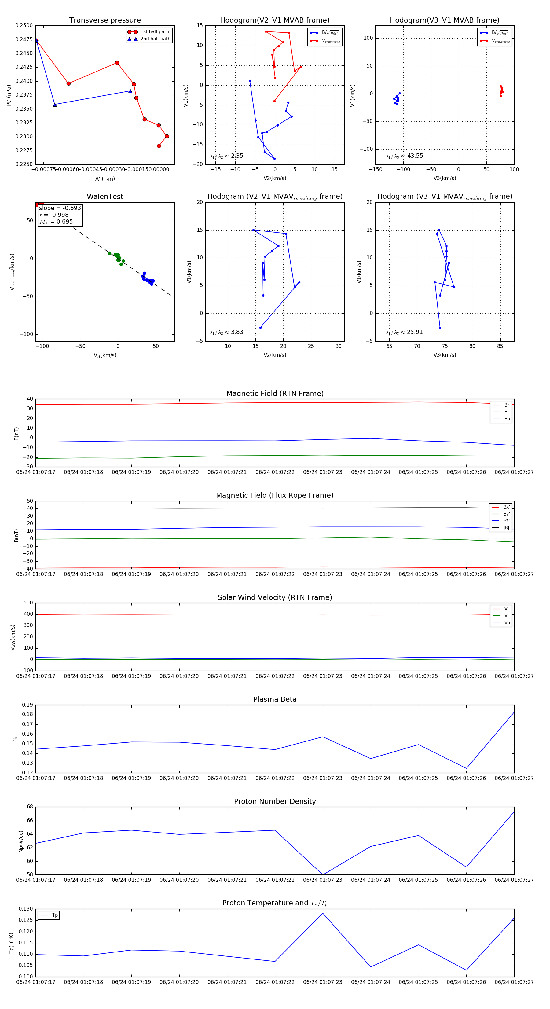
Flux Rope in 2024

Flux Rope Event 2024-06-24 01:07:17 ~ 2024-06-24 01:07:27 (11 seconds)


plot