HOME   LIST
‹–   –›

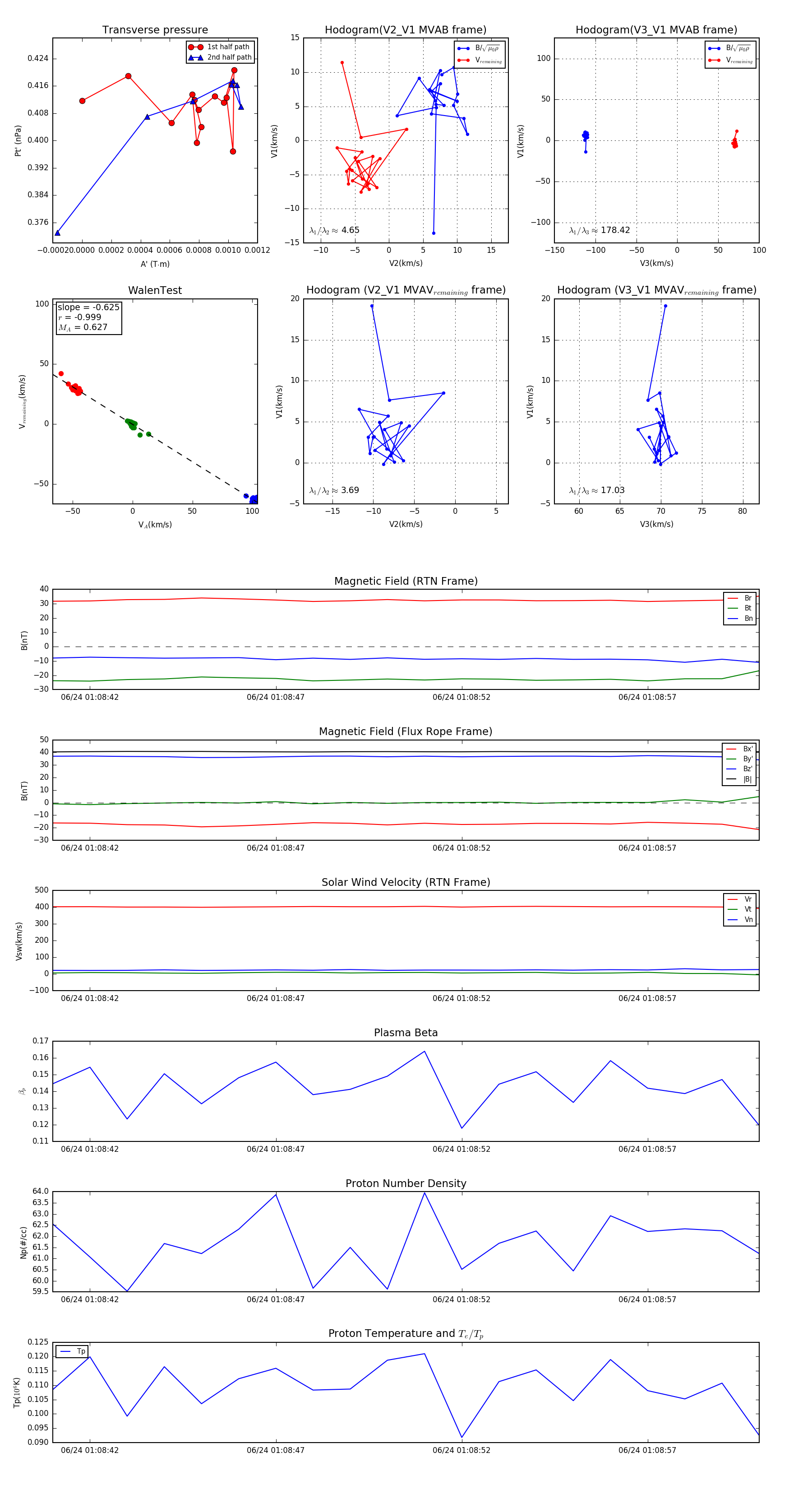
Flux Rope in 2024

Flux Rope Event 2024-06-24 01:08:41 ~ 2024-06-24 01:09:00 (20 seconds)


plot