HOME   LIST
‹–   –›

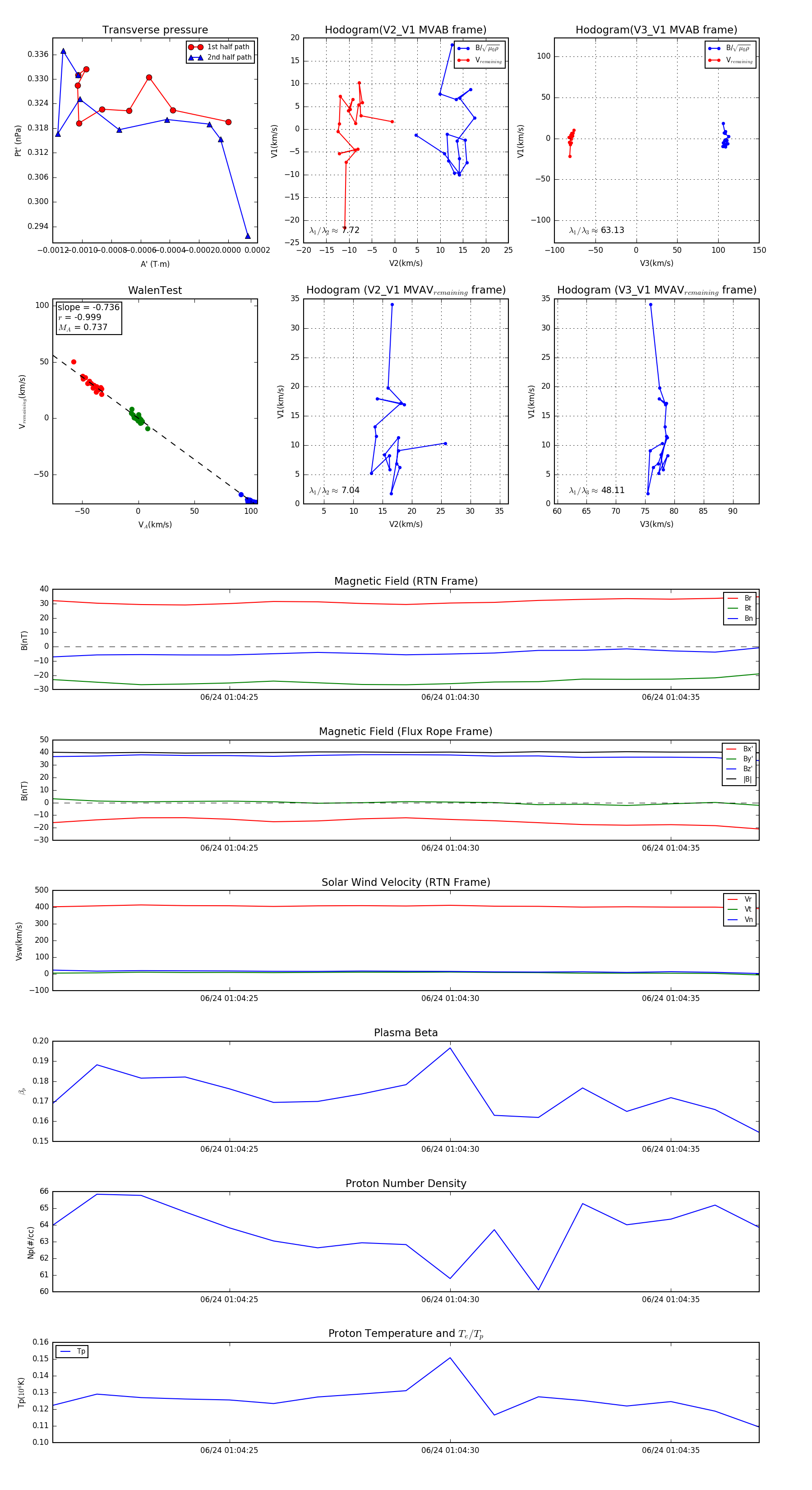
Flux Rope in 2024

Flux Rope Event 2024-06-24 01:04:21 ~ 2024-06-24 01:04:37 (17 seconds)


plot