HOME   LIST
‹–   –›

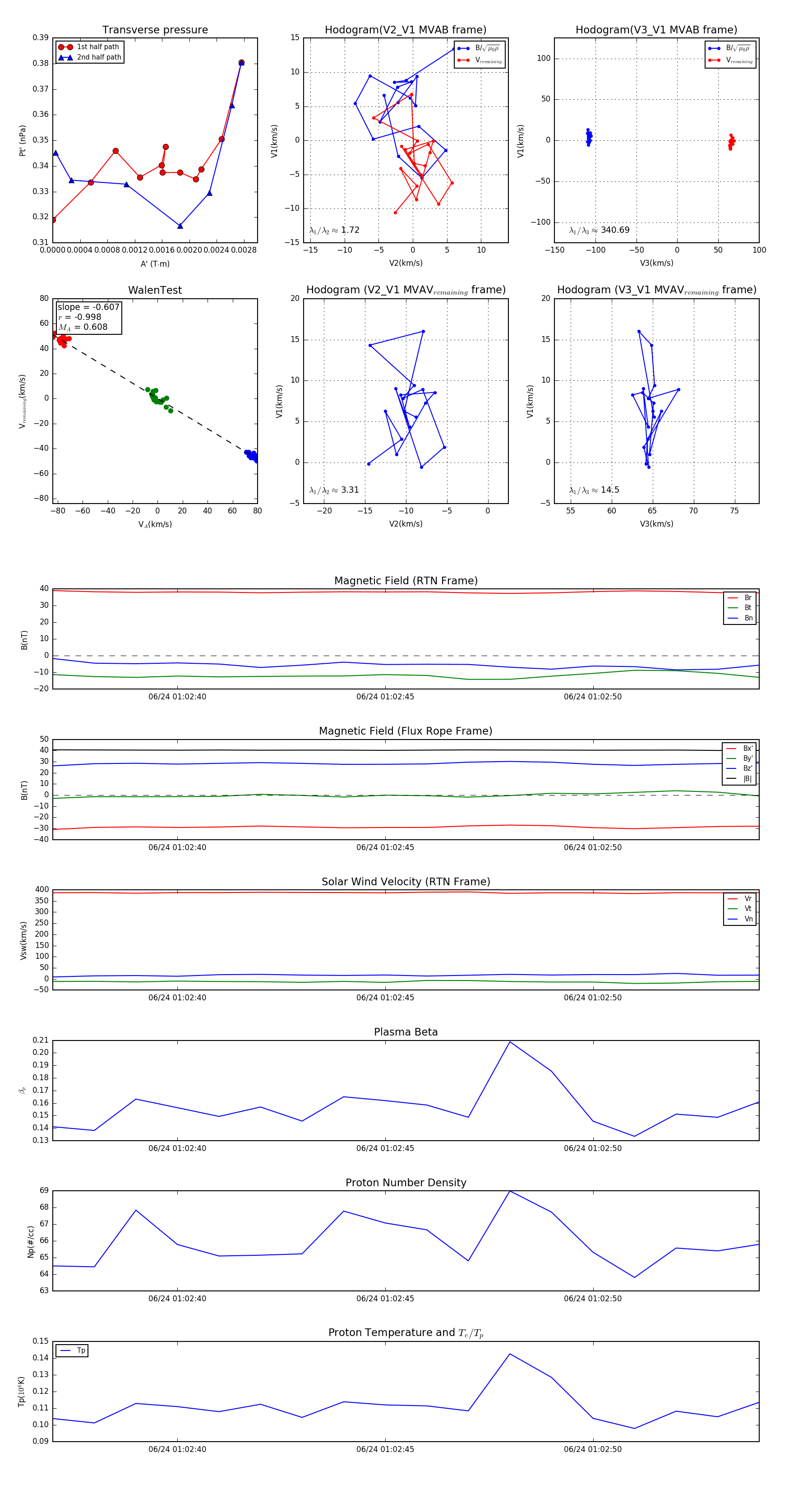
Flux Rope in 2024

Flux Rope Event 2024-06-24 01:02:37 ~ 2024-06-24 01:02:54 (18 seconds)


plot