HOME   LIST
‹–   –›

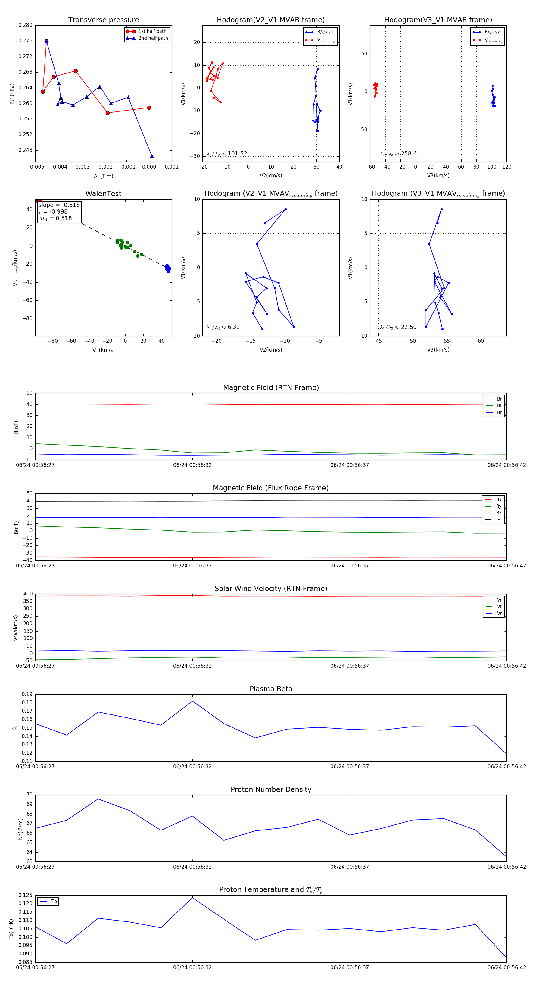
Flux Rope in 2024

Flux Rope Event 2024-06-24 00:56:27 ~ 2024-06-24 00:56:42 (16 seconds)


plot