HOME   LIST
‹–   –›

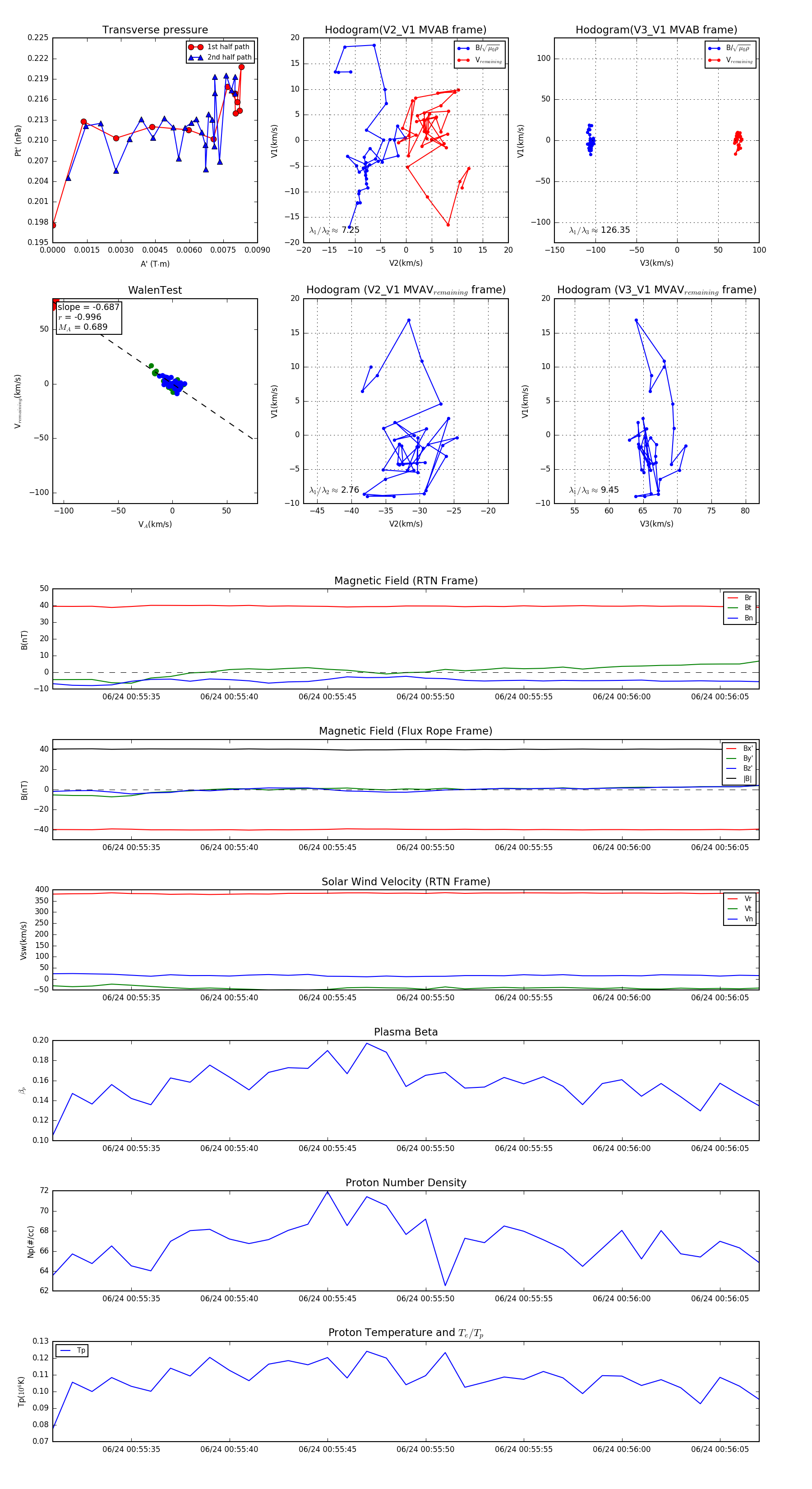
Flux Rope in 2024

Flux Rope Event 2024-06-24 00:55:31 ~ 2024-06-24 00:56:07 (37 seconds)


plot