HOME   LIST
‹–   –›

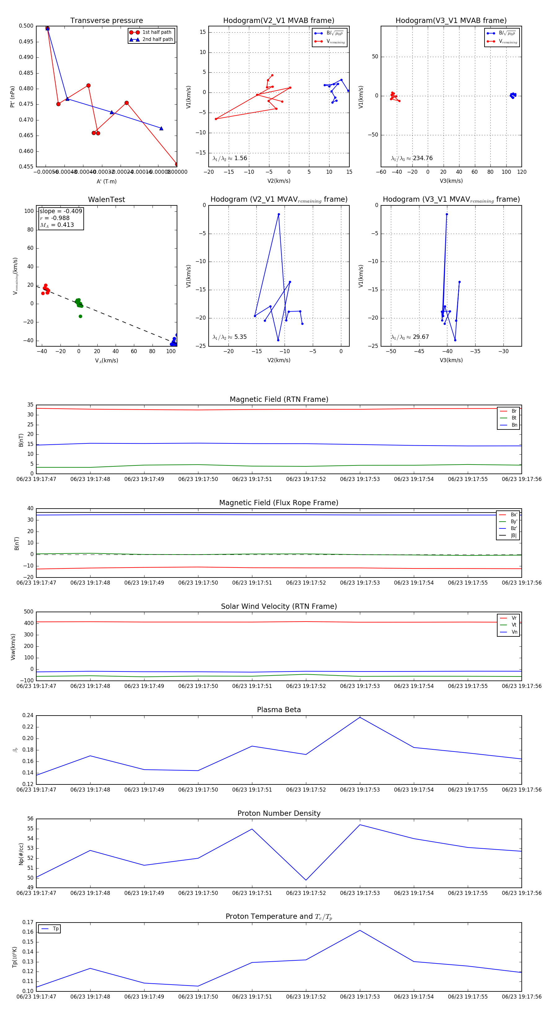
Flux Rope in 2024

Flux Rope Event 2024-06-23 19:17:47 ~ 2024-06-23 19:17:56 (10 seconds)


plot