HOME   LIST
‹–   –›

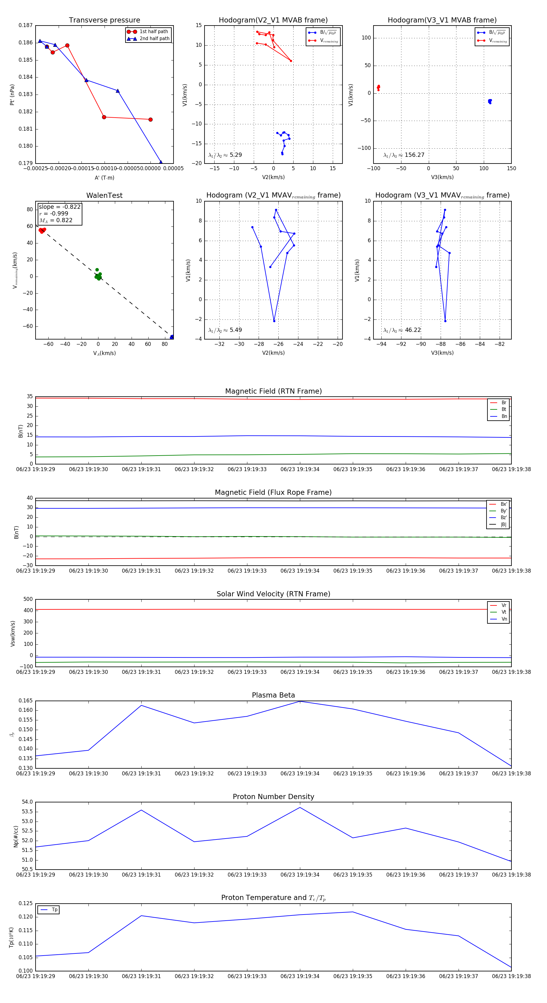
Flux Rope in 2024

Flux Rope Event 2024-06-23 19:19:29 ~ 2024-06-23 19:19:38 (10 seconds)


plot