HOME   LIST
‹–   –›

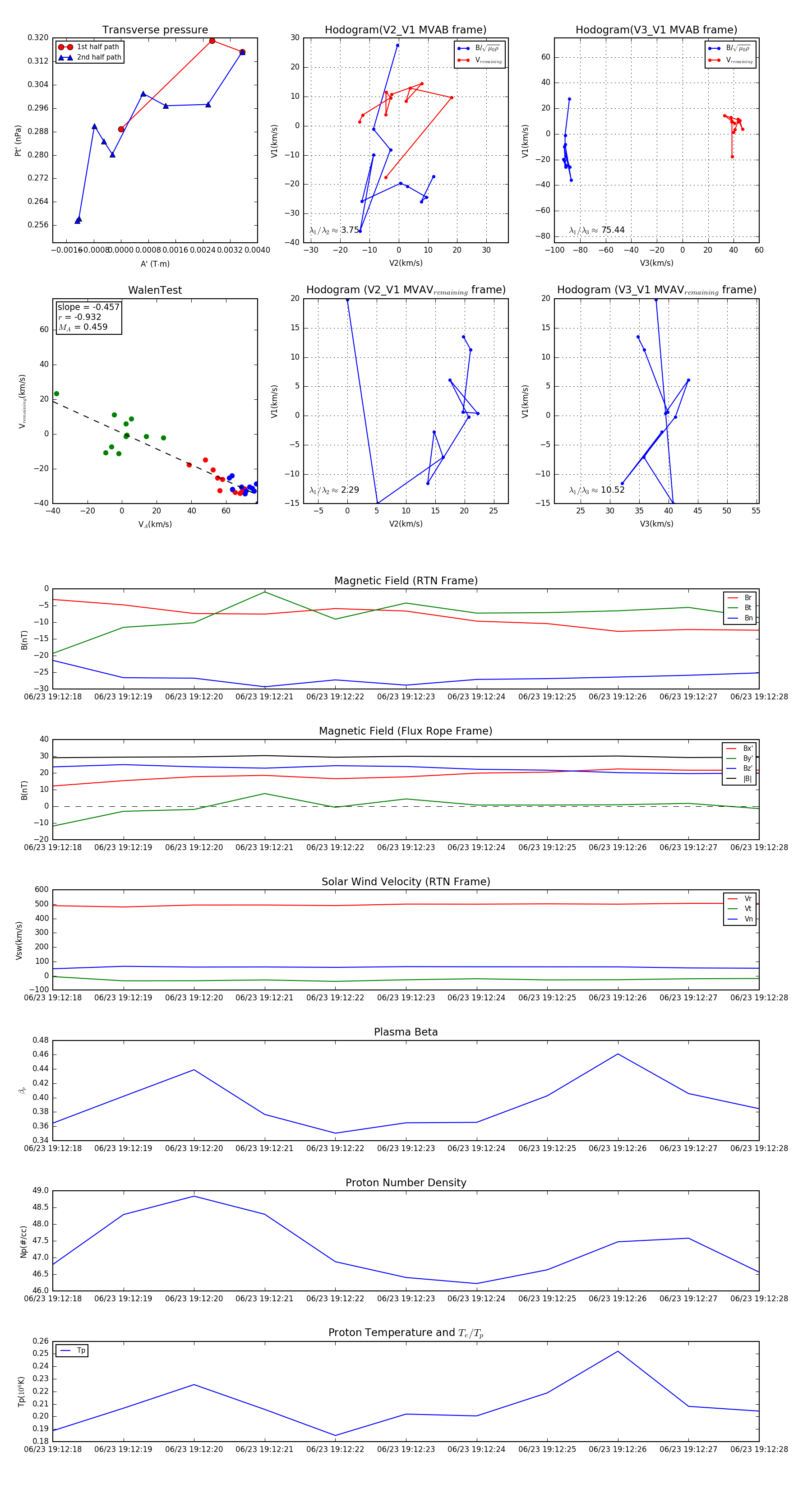
Flux Rope in 2024

Flux Rope Event 2024-06-23 19:12:18 ~ 2024-06-23 19:12:28 (11 seconds)


plot