HOME   LIST
‹–   –›

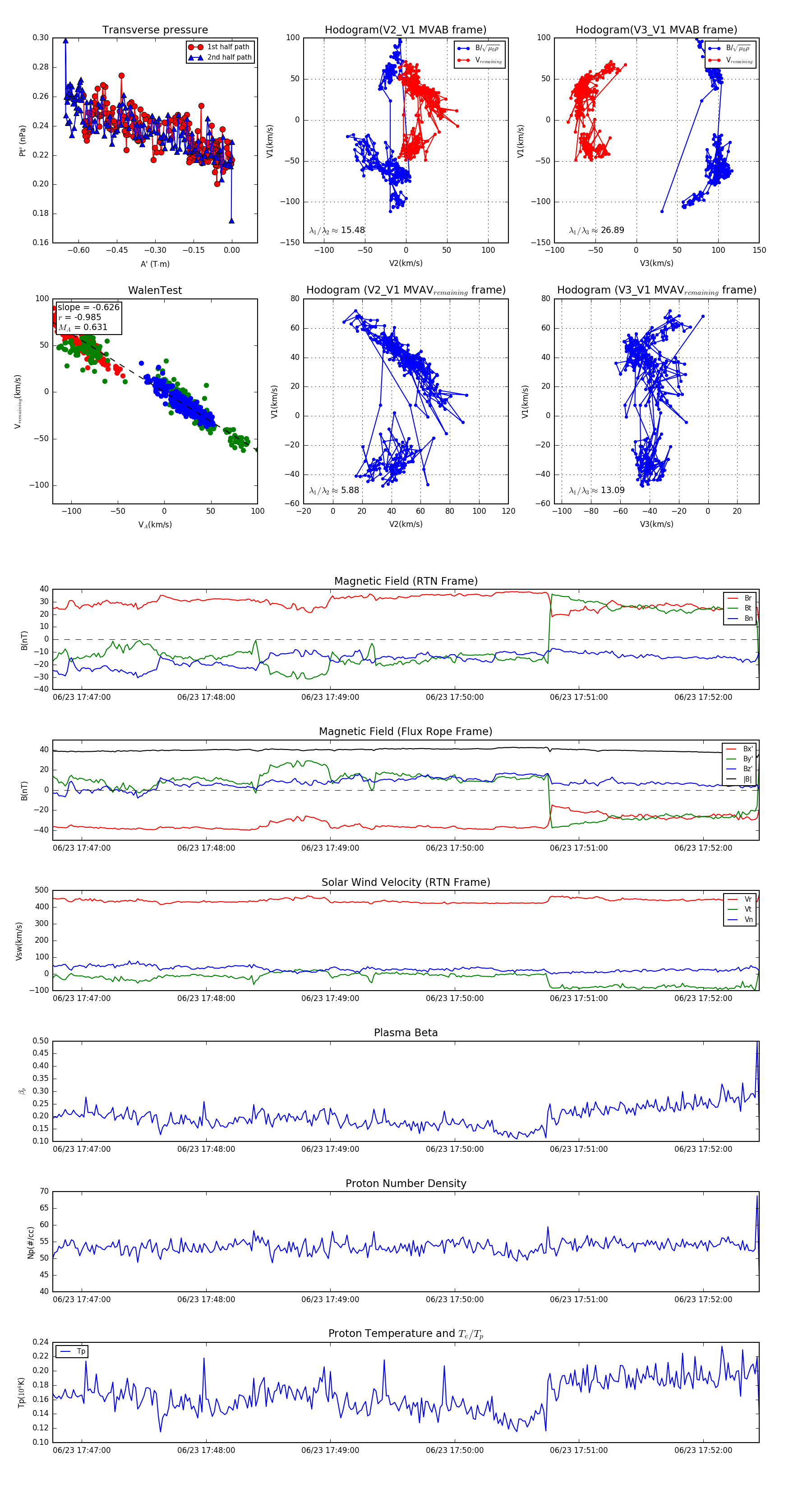
Flux Rope in 2024

Flux Rope Event 2024-06-23 17:46:46 ~ 2024-06-23 17:52:27 (342 seconds)


plot