HOME   LIST
‹–   –›

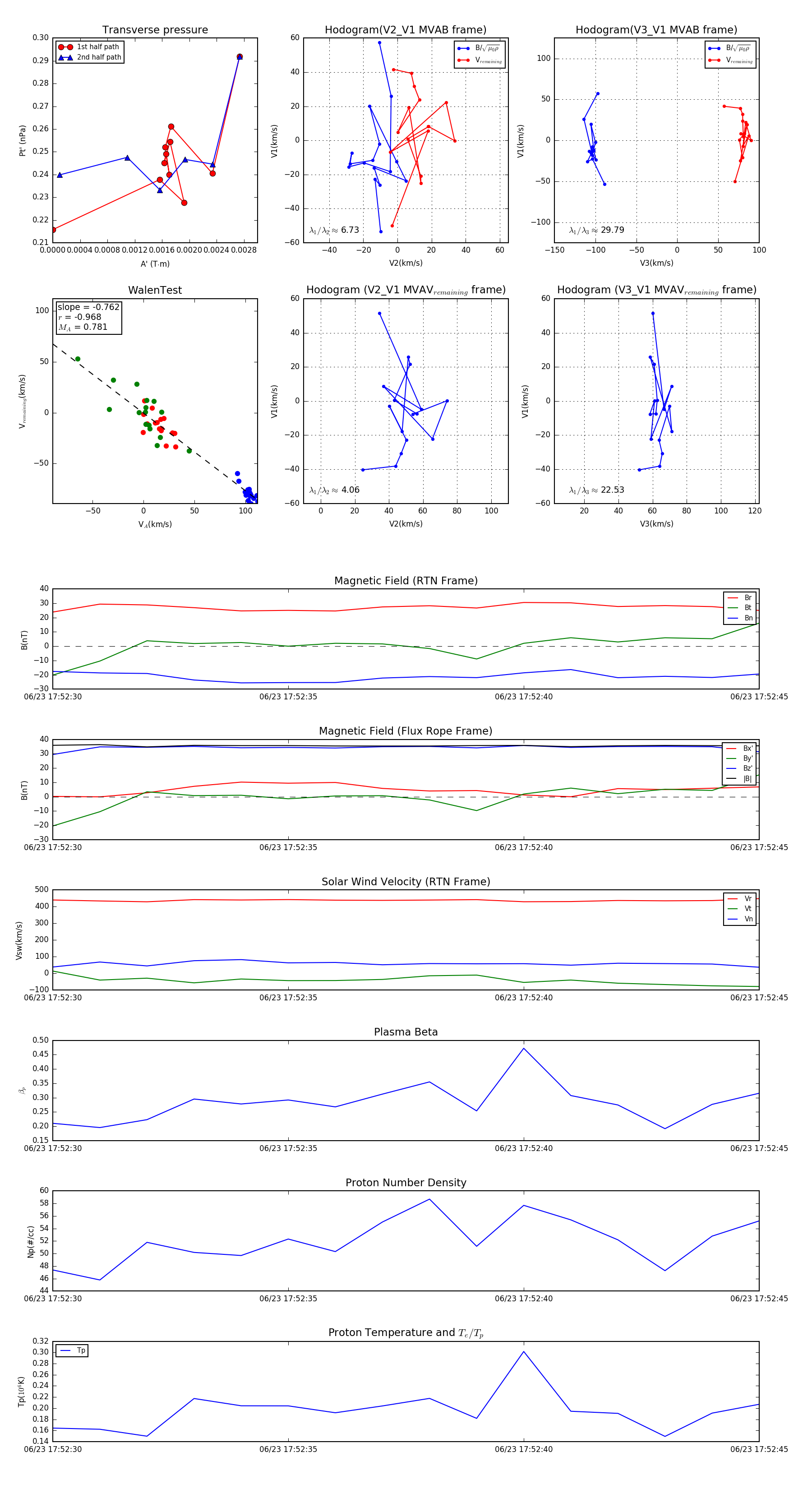
Flux Rope in 2024

Flux Rope Event 2024-06-23 17:52:30 ~ 2024-06-23 17:52:45 (16 seconds)


plot