HOME   LIST
‹–   –›

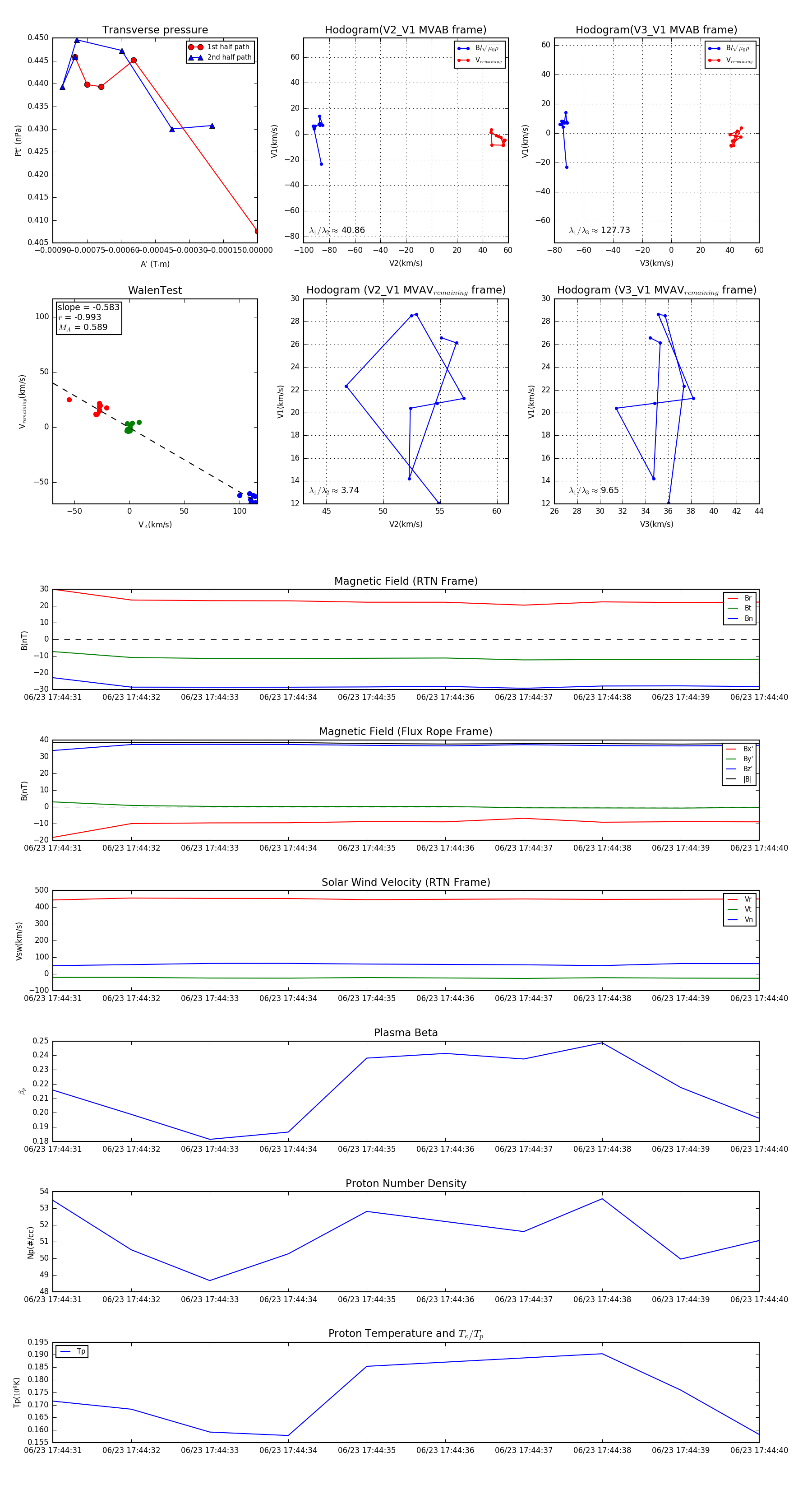
Flux Rope in 2024

Flux Rope Event 2024-06-23 17:44:31 ~ 2024-06-23 17:44:40 (10 seconds)


plot