HOME   LIST
‹–   –›

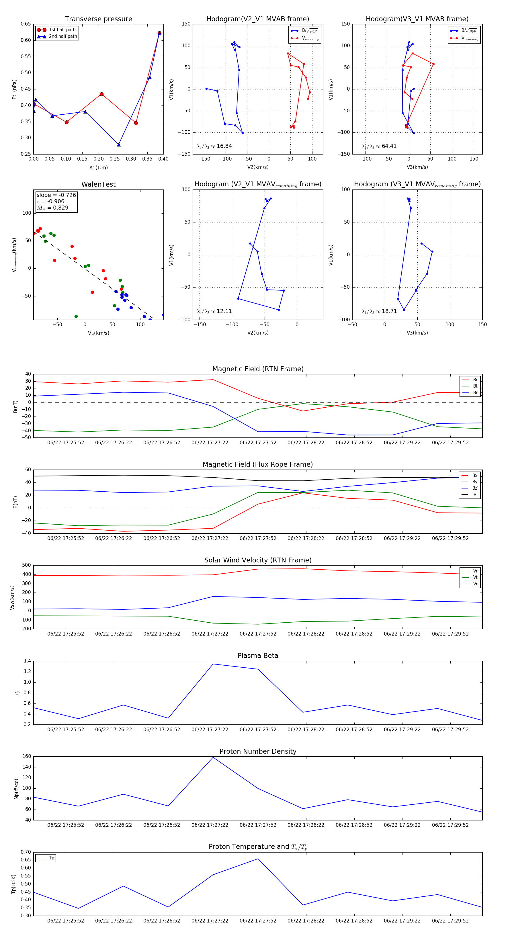
Flux Rope in 2024

Flux Rope Event 2024-06-22 17:25:32 ~ 2024-06-22 17:30:12 (281 seconds)


plot