HOME   LIST
‹–   –›

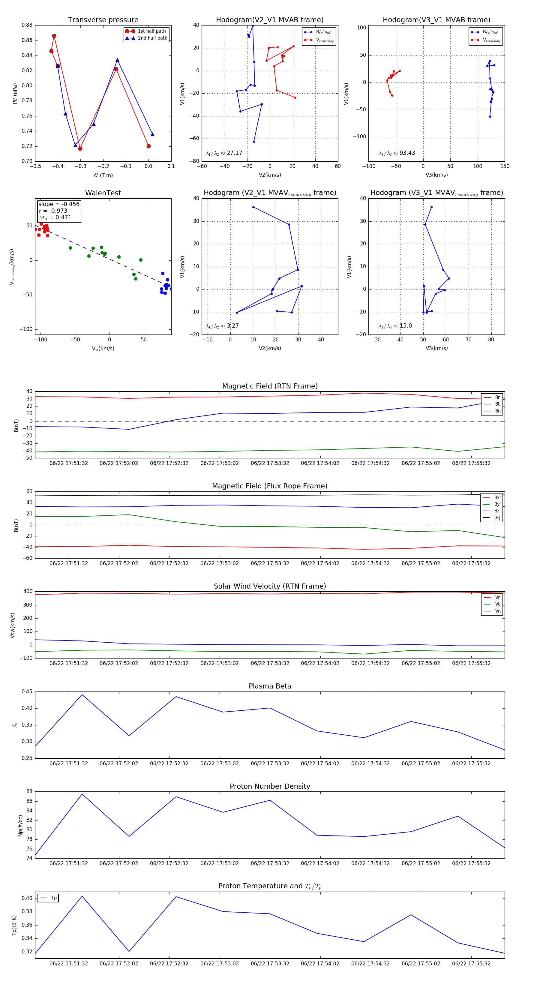
Flux Rope in 2024

Flux Rope Event 2024-06-22 17:51:12 ~ 2024-06-22 17:55:52 (281 seconds)


plot