HOME   LIST
‹–   –›

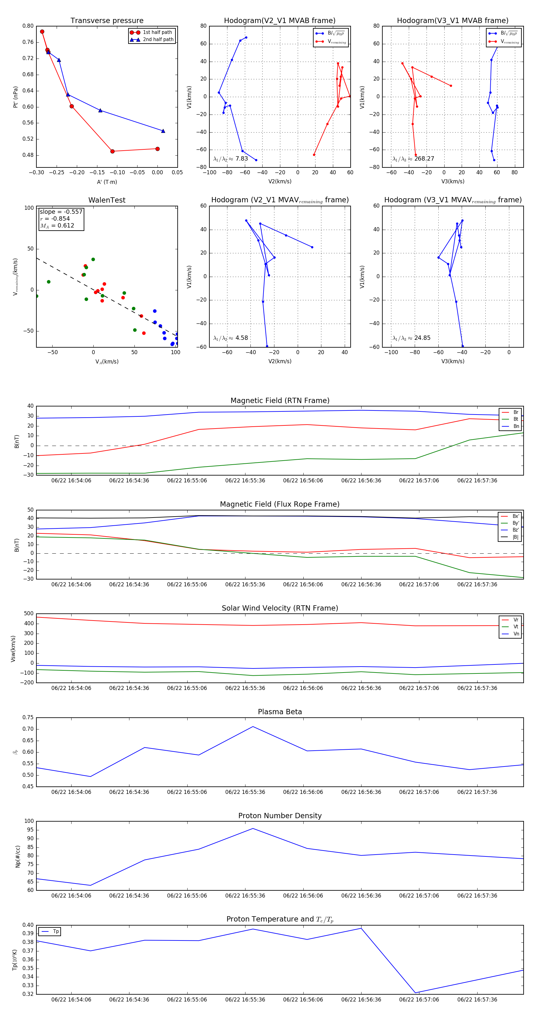
Flux Rope in 2024

Flux Rope Event 2024-06-22 16:53:48 ~ 2024-06-22 16:58:00 (253 seconds)


plot