HOME   LIST
‹–   –›

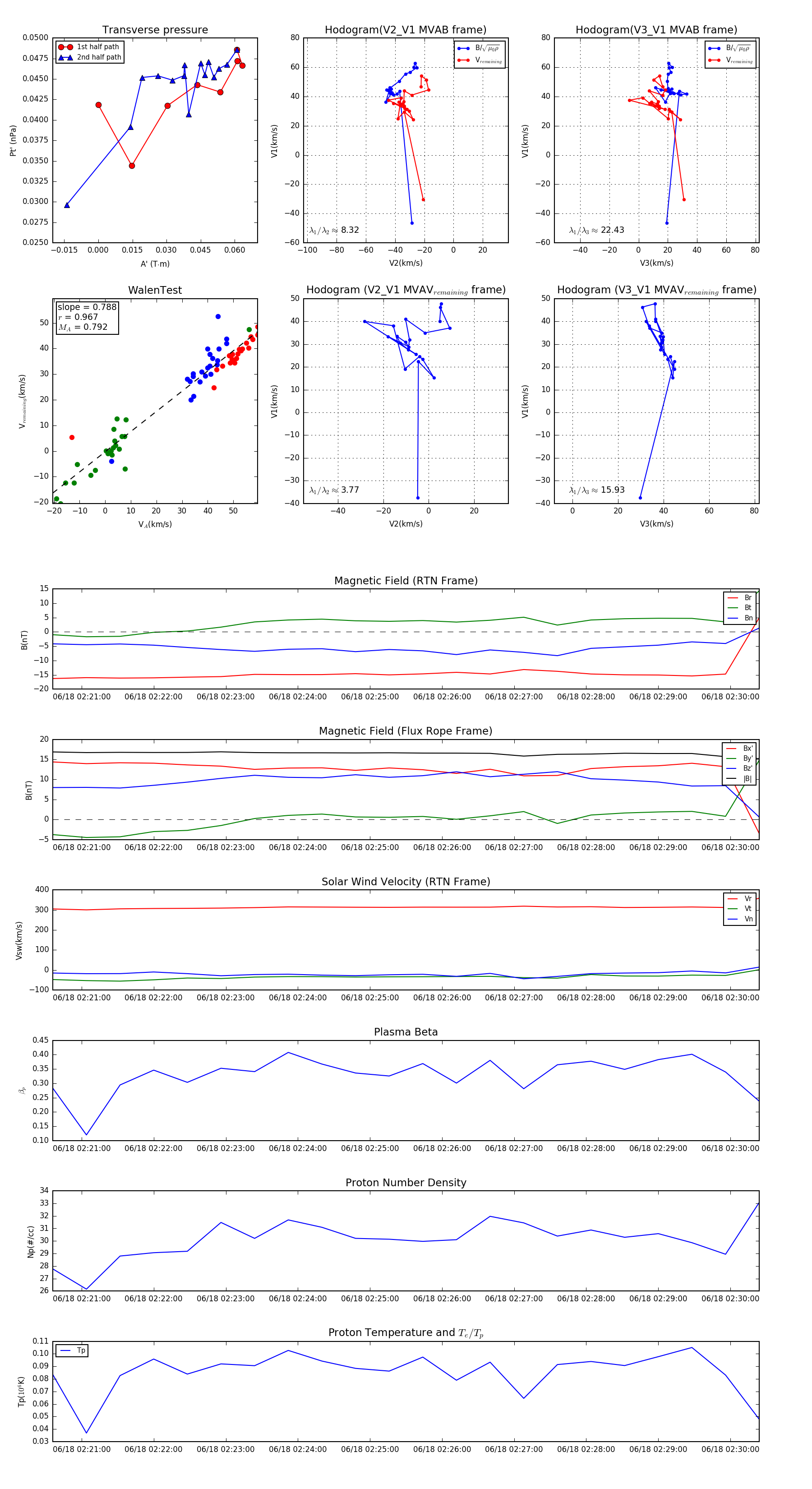
Flux Rope in 2024

Flux Rope Event 2024-06-18 02:20:36 ~ 2024-06-18 02:30:24 (589 seconds)


plot