HOME   LIST
‹–   –›

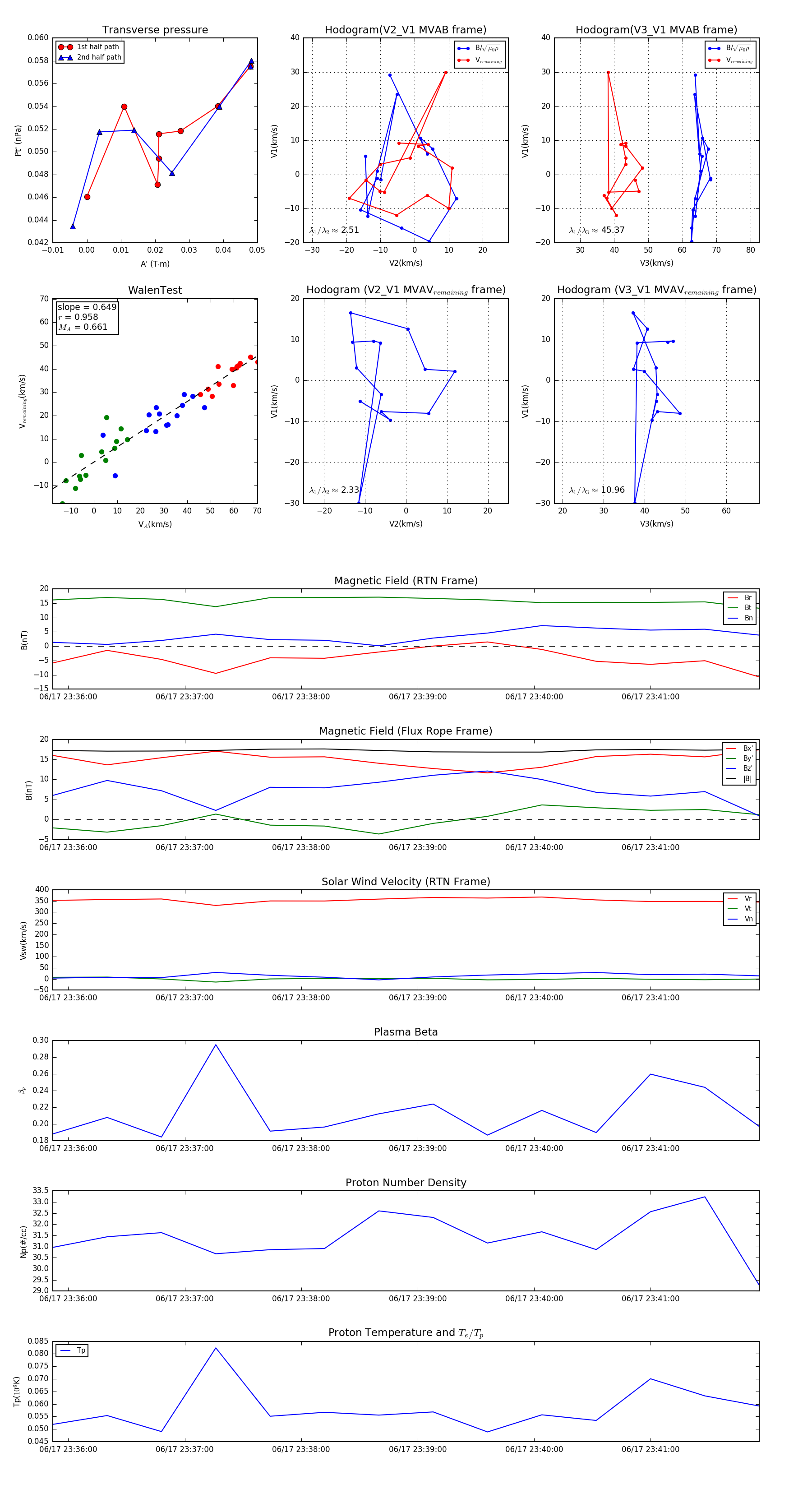
Flux Rope in 2024

Flux Rope Event 2024-06-17 23:35:52 ~ 2024-06-17 23:41:56 (365 seconds)


plot