HOME   LIST
‹–   –›

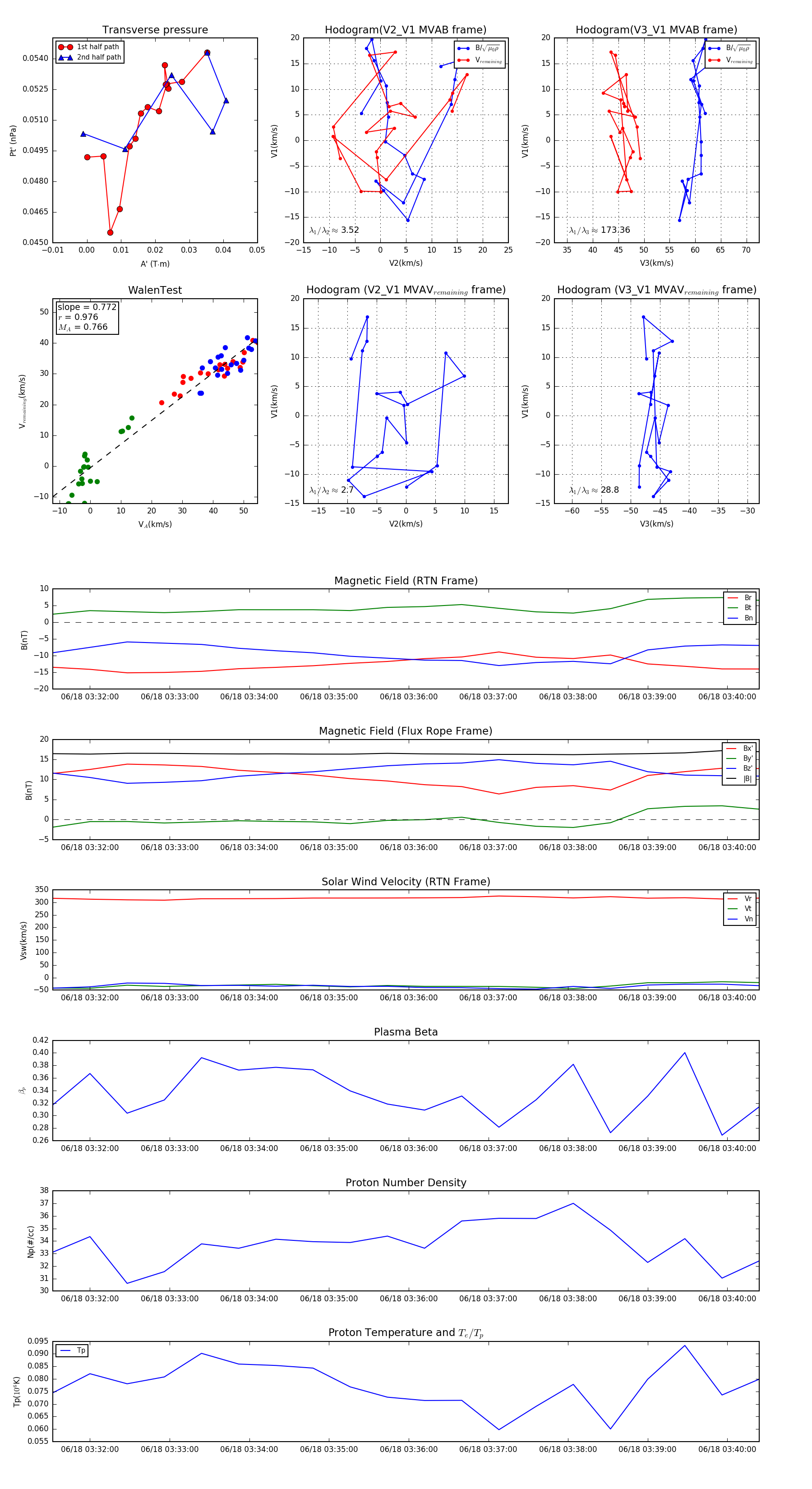
Flux Rope in 2024

Flux Rope Event 2024-06-18 03:31:32 ~ 2024-06-18 03:40:24 (533 seconds)


plot