HOME   LIST
‹–   –›

Flux Rope in 2024

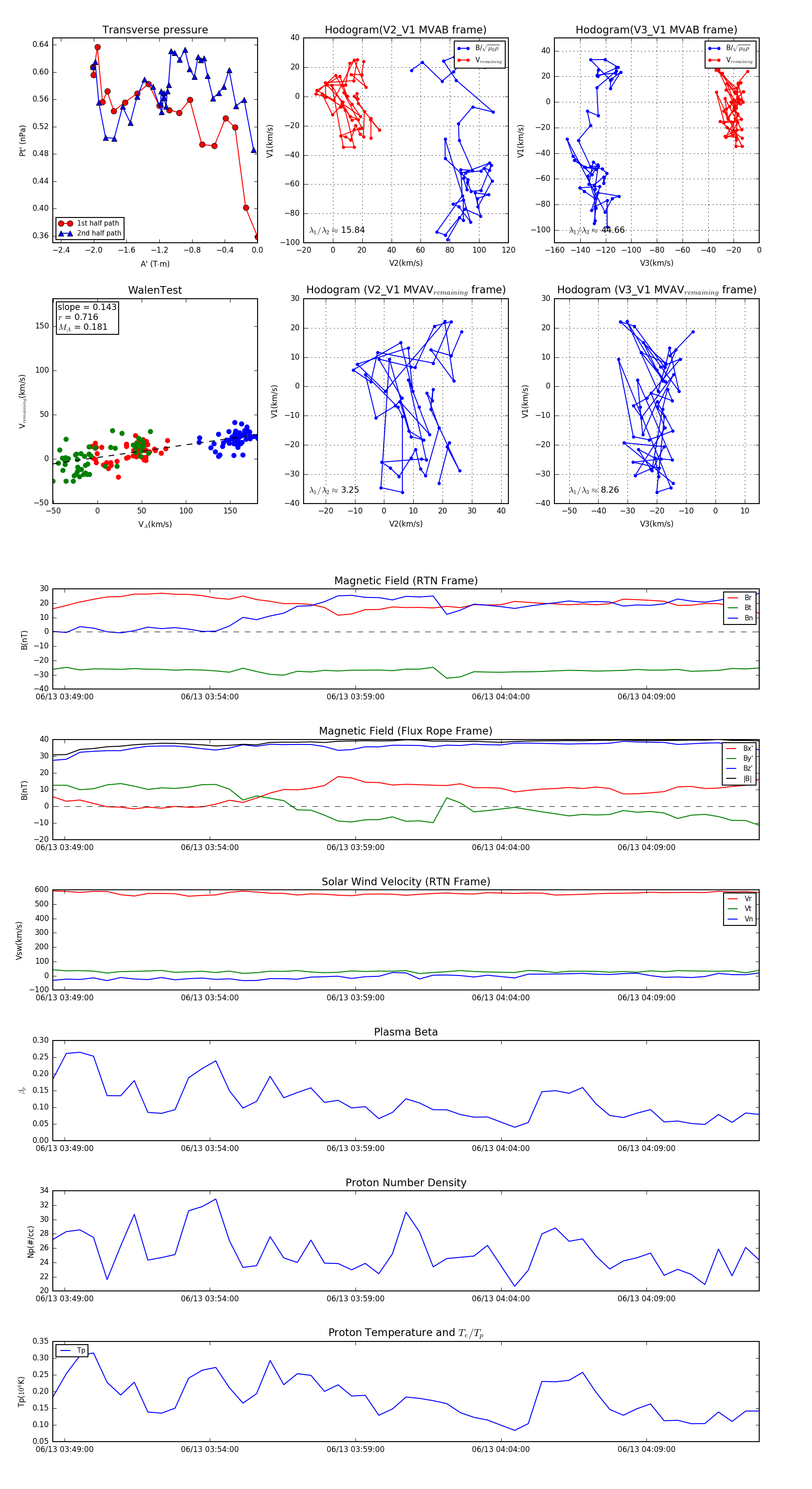
Flux Rope Event 2024-06-13 03:48:36 ~ 2024-06-13 04:12:52 (1457 seconds)


plot