HOME   LIST
‹–   –›

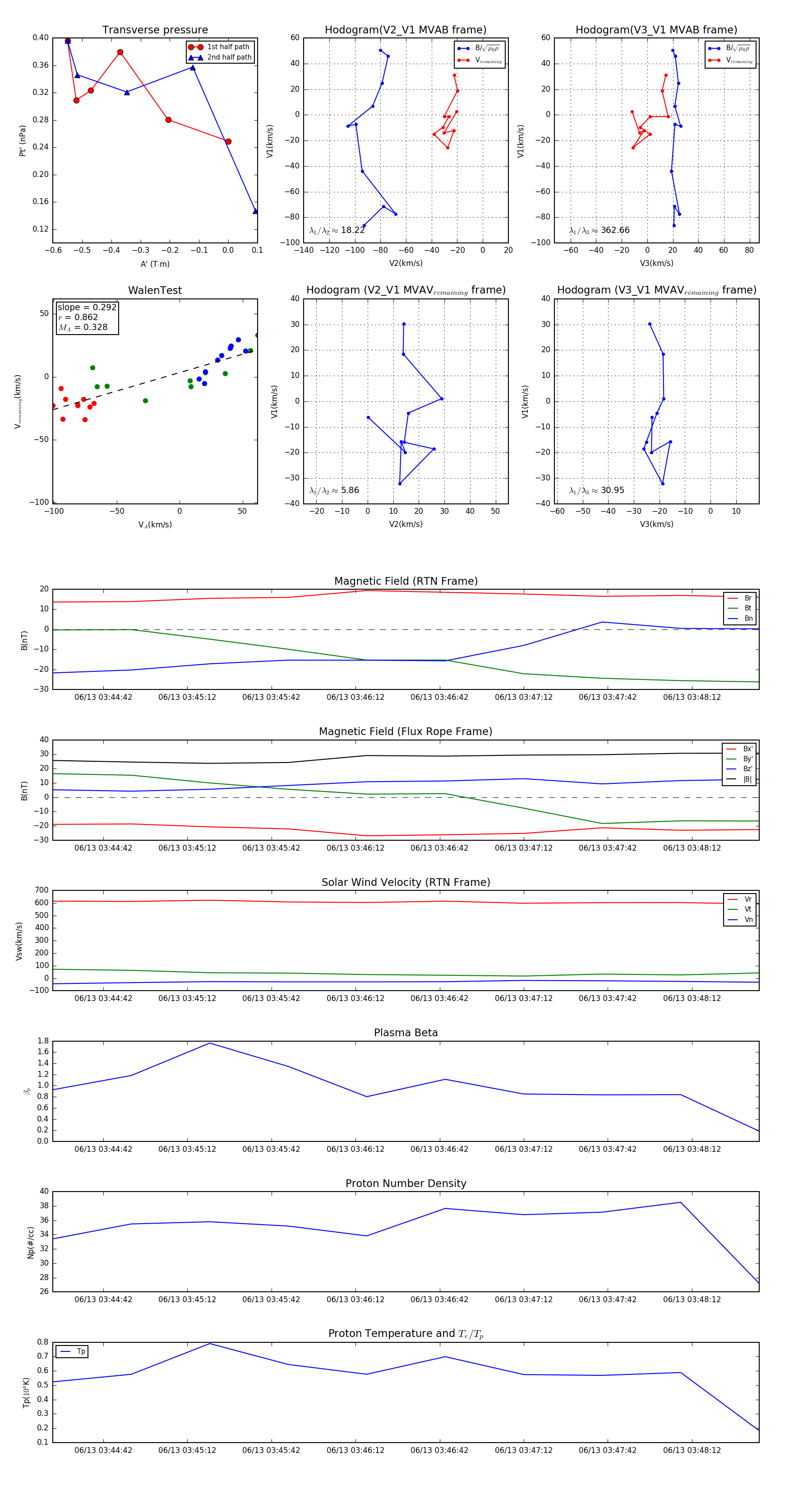
Flux Rope in 2024

Flux Rope Event 2024-06-13 03:44:24 ~ 2024-06-13 03:48:36 (253 seconds)


plot