HOME   LIST
‹–   –›

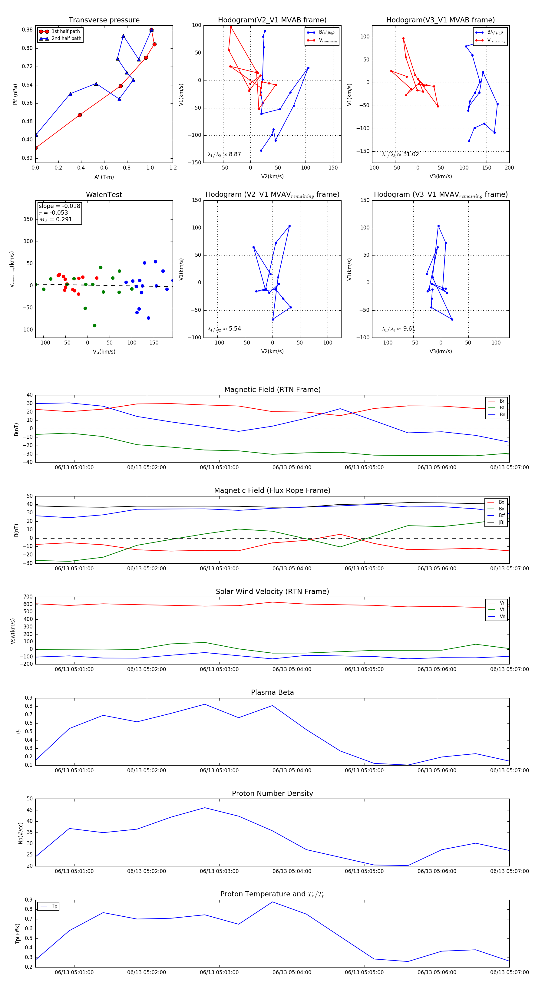
Flux Rope in 2024

Flux Rope Event 2024-06-13 05:00:28 ~ 2024-06-13 05:07:00 (393 seconds)


plot