HOME   LIST
‹–   –›

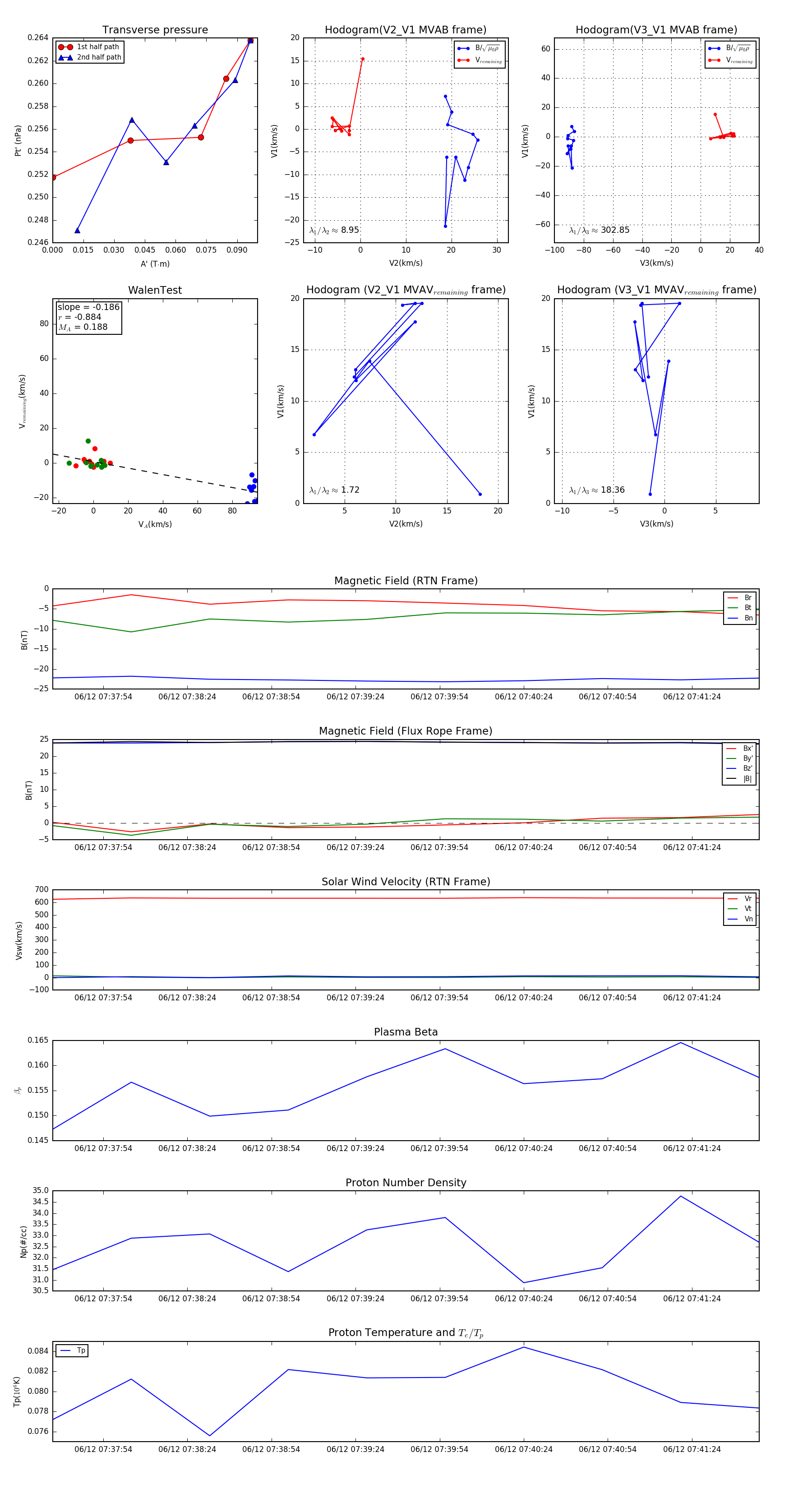
Flux Rope in 2024

Flux Rope Event 2024-06-12 07:37:36 ~ 2024-06-12 07:41:48 (253 seconds)


plot