HOME   LIST
‹–   –›

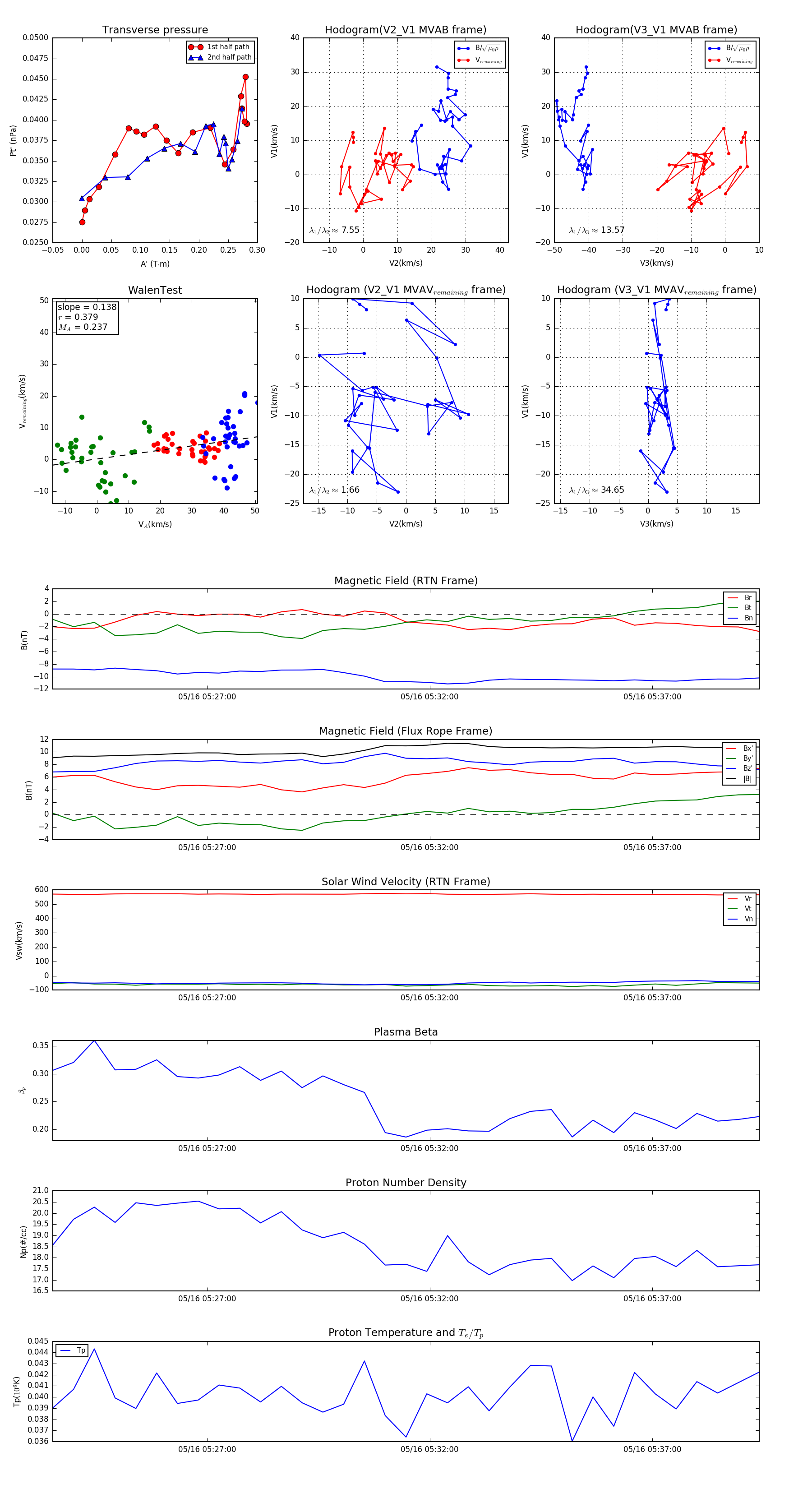
Flux Rope in 2024

Flux Rope Event 2024-05-16 05:23:32 ~ 2024-05-16 05:39:24 (953 seconds)


plot