HOME   LIST
‹–   –›

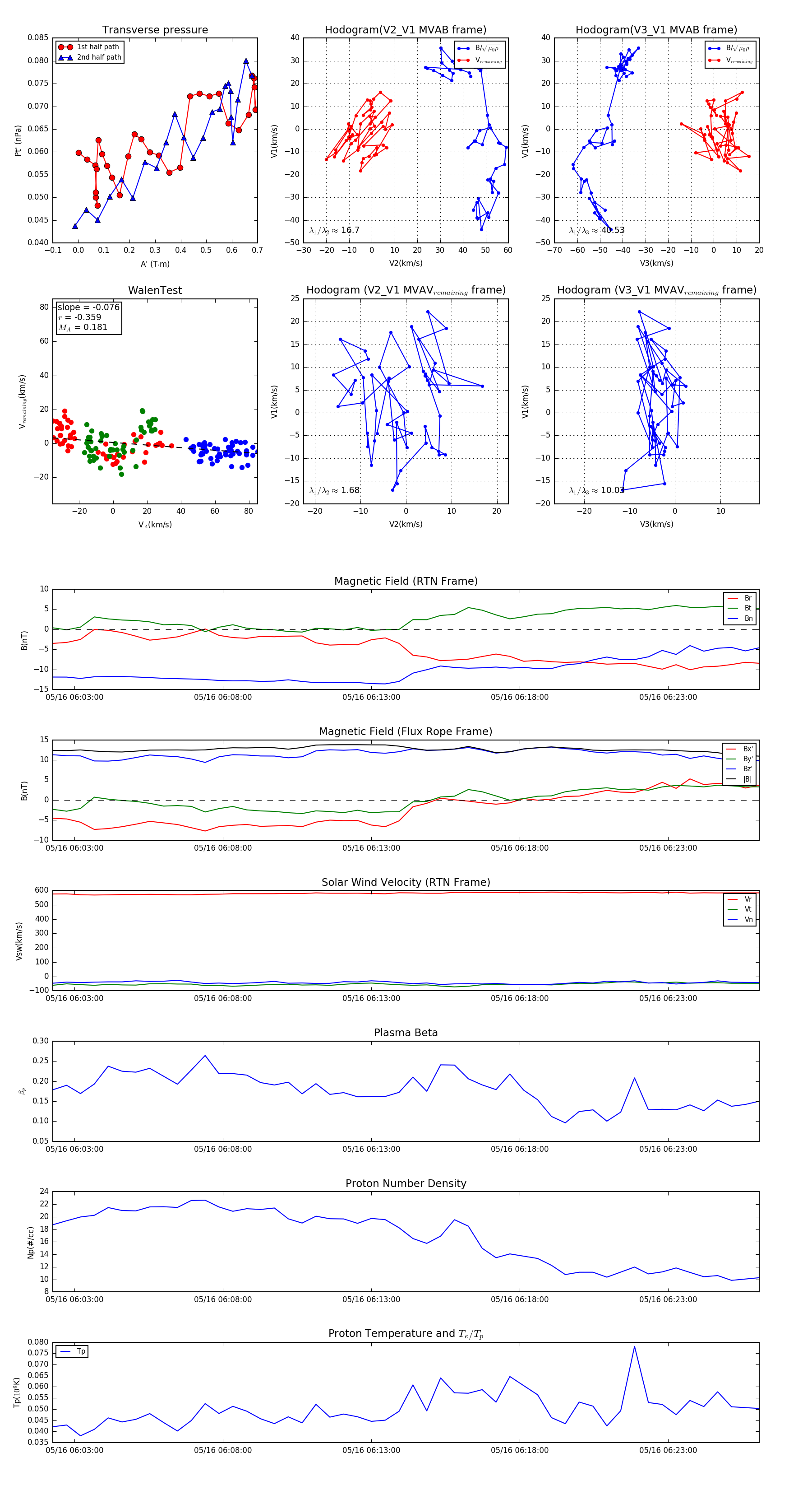
Flux Rope in 2024

Flux Rope Event 2024-05-16 06:02:16 ~ 2024-05-16 06:26:04 (1429 seconds)


plot