HOME   LIST
‹–   –›

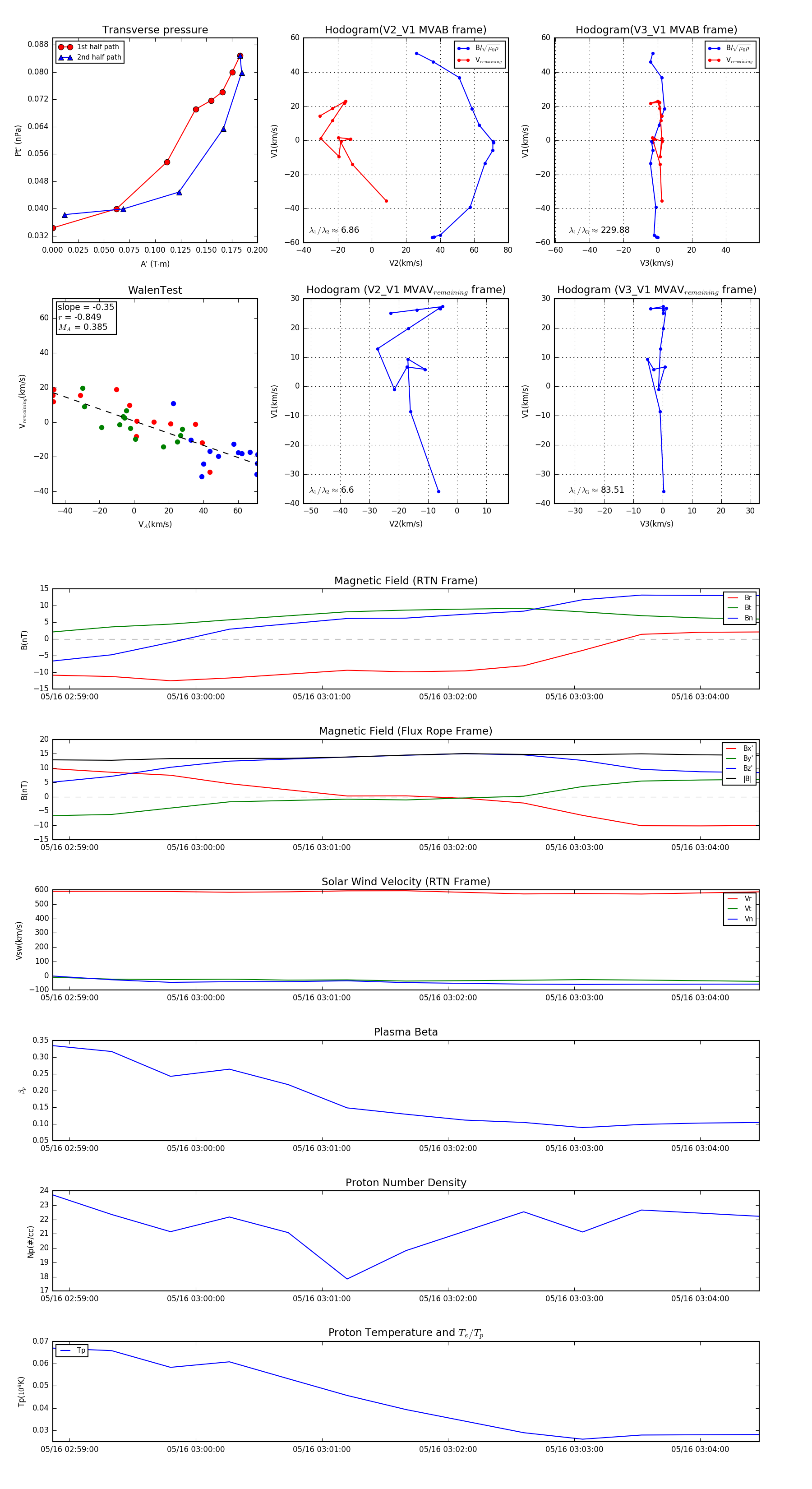
Flux Rope in 2024

Flux Rope Event 2024-05-16 02:58:52 ~ 2024-05-16 03:04:28 (337 seconds)


plot