HOME   LIST
‹–   –›

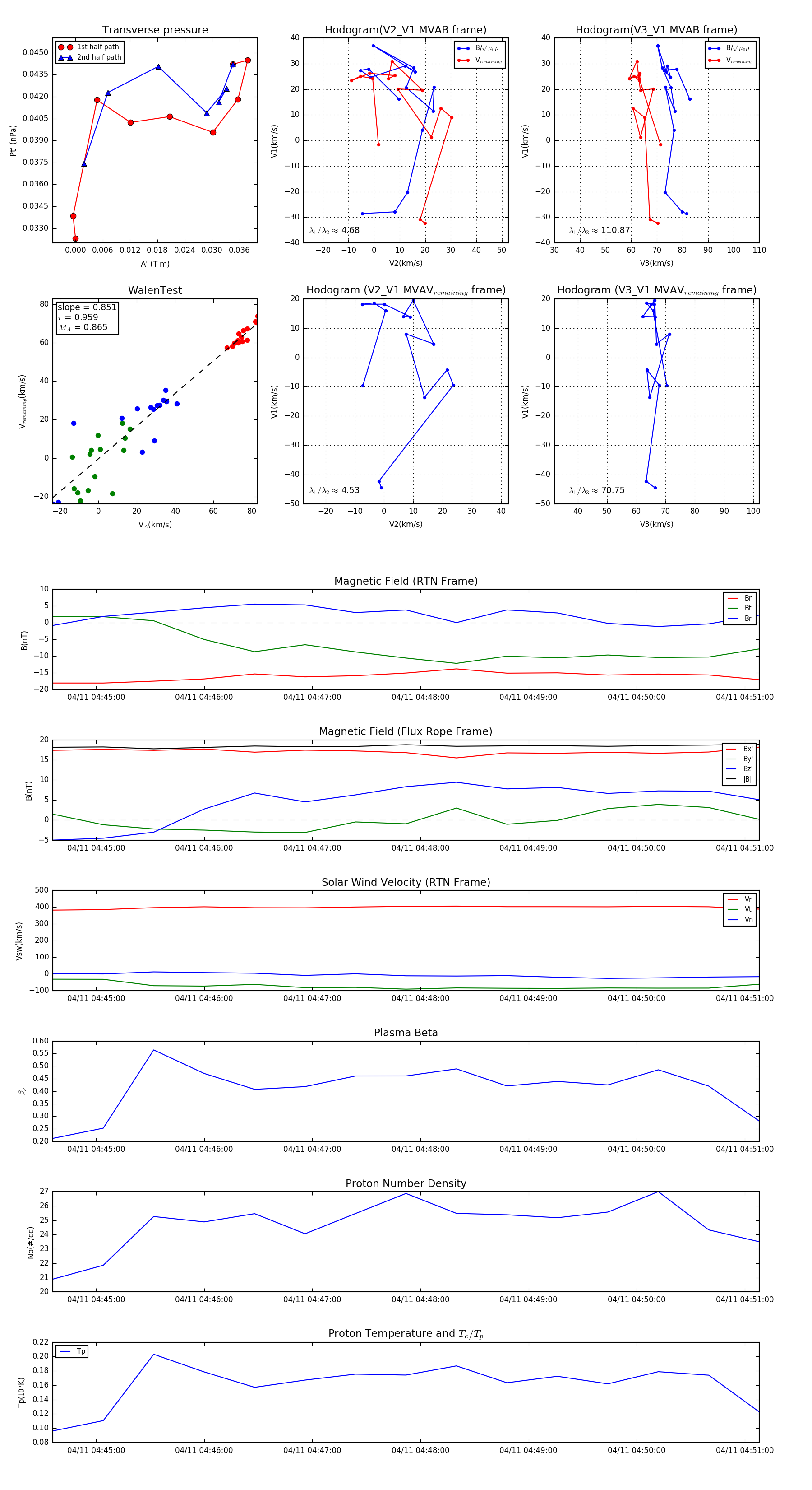
Flux Rope in 2024

Flux Rope Event 2024-04-11 04:44:36 ~ 2024-04-11 04:51:08 (393 seconds)


plot