HOME   LIST
‹–   –›

Flux Rope in 2024

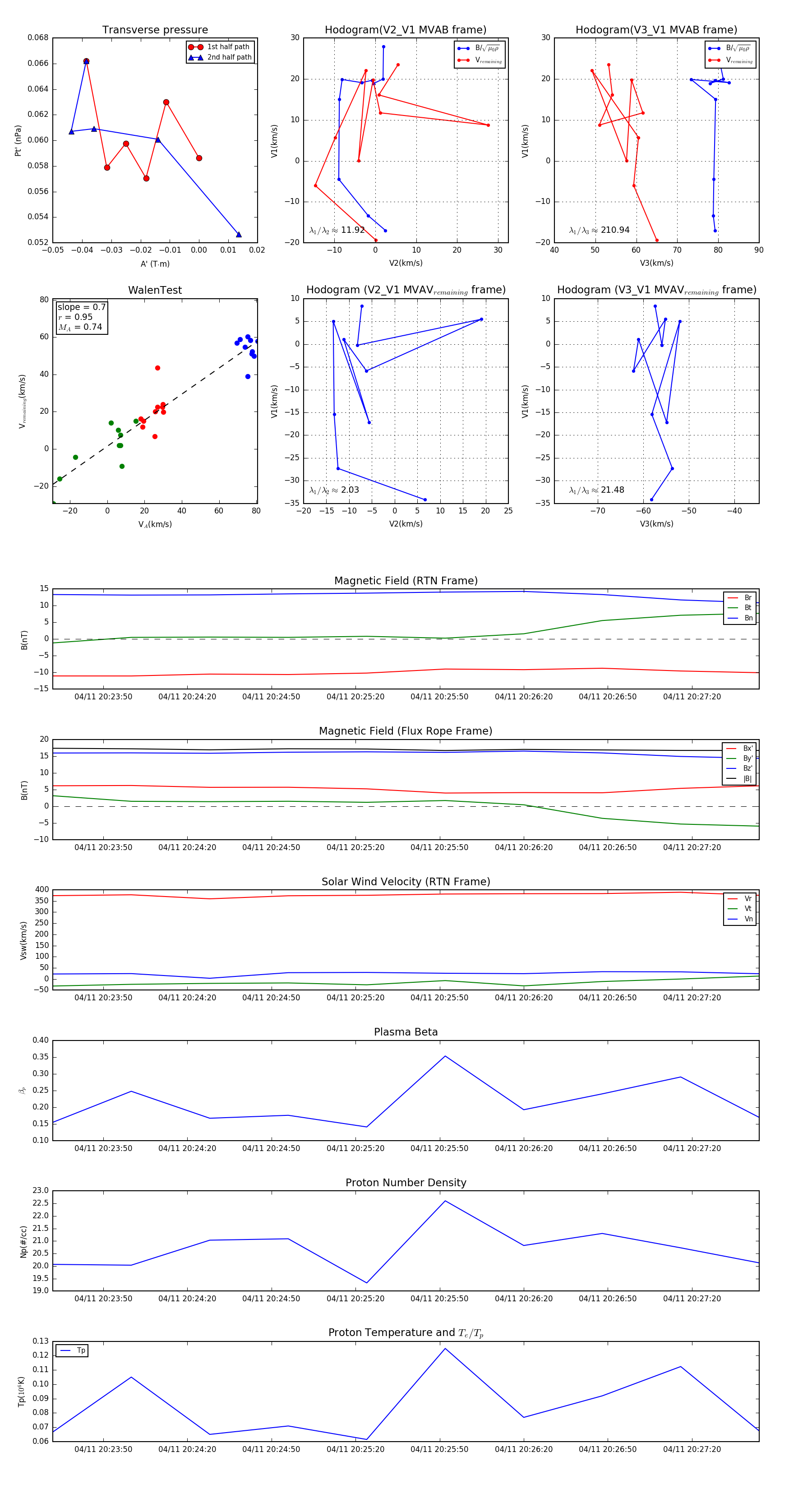
Flux Rope Event 2024-04-11 20:23:32 ~ 2024-04-11 20:27:44 (253 seconds)


plot