HOME   LIST
‹–   –›

Flux Rope in 2024

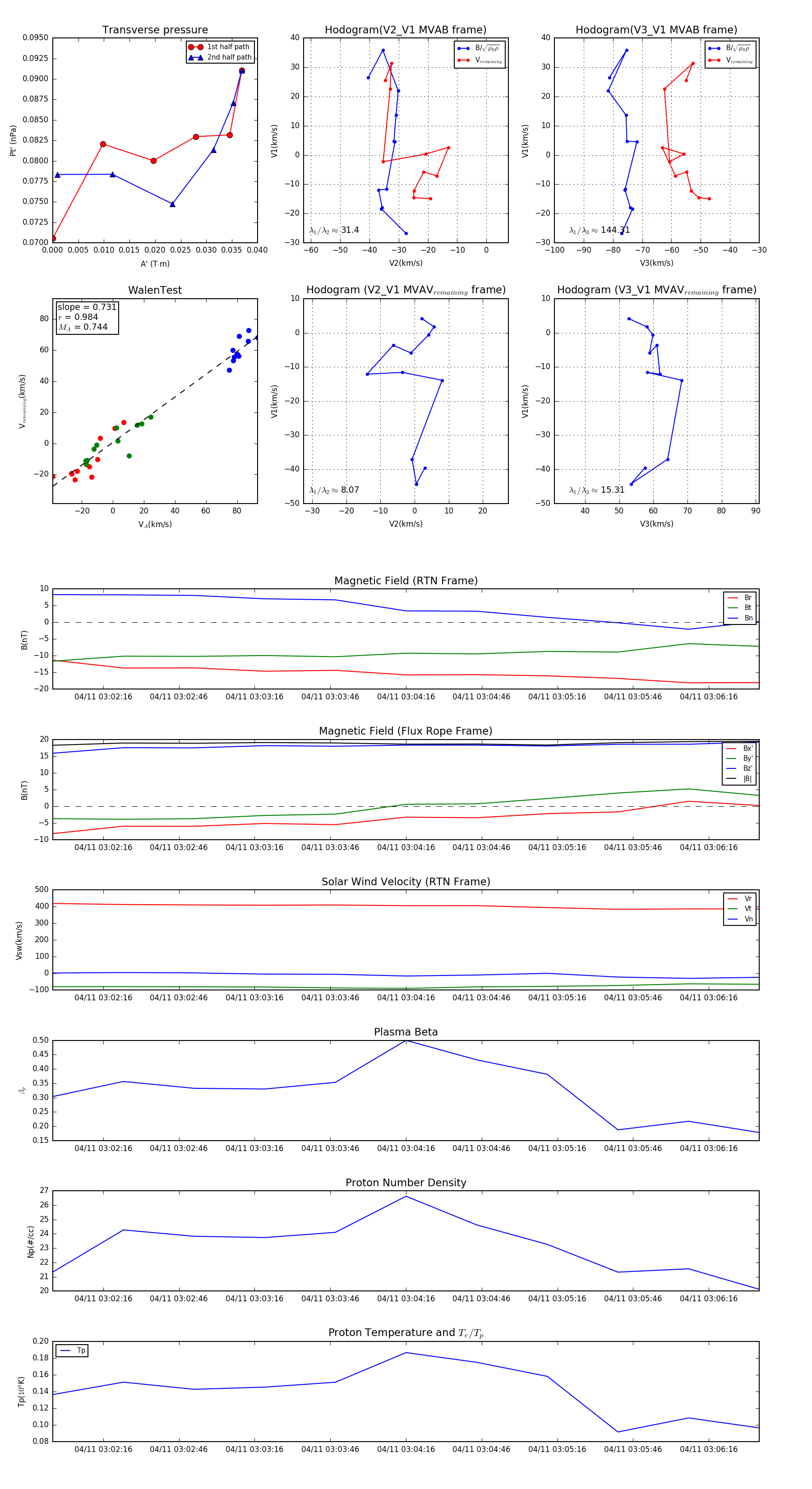
Flux Rope Event 2024-04-11 03:01:56 ~ 2024-04-11 03:06:36 (281 seconds)


plot