HOME   LIST
‹–   –›

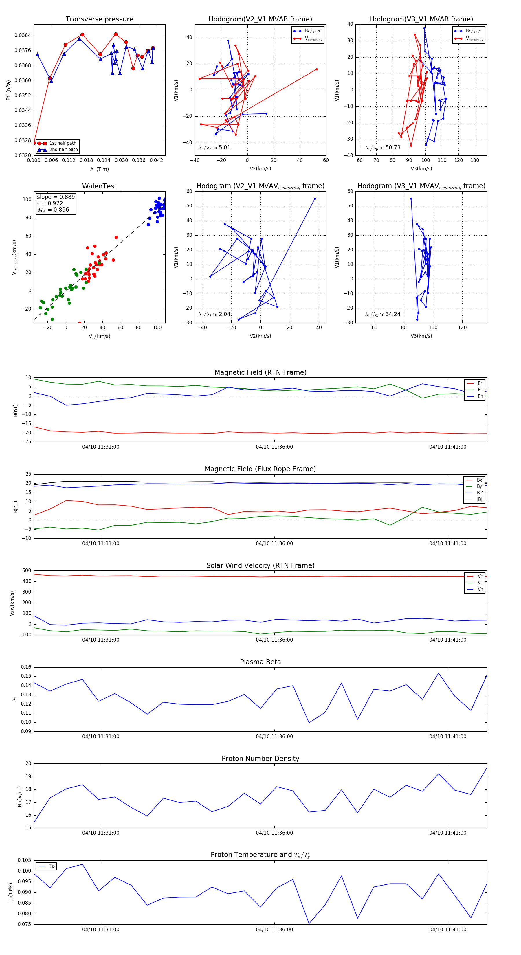
Flux Rope in 2024

Flux Rope Event 2024-04-10 11:29:04 ~ 2024-04-10 11:42:08 (785 seconds)


plot