HOME   LIST
‹–   –›

Flux Rope in 2024

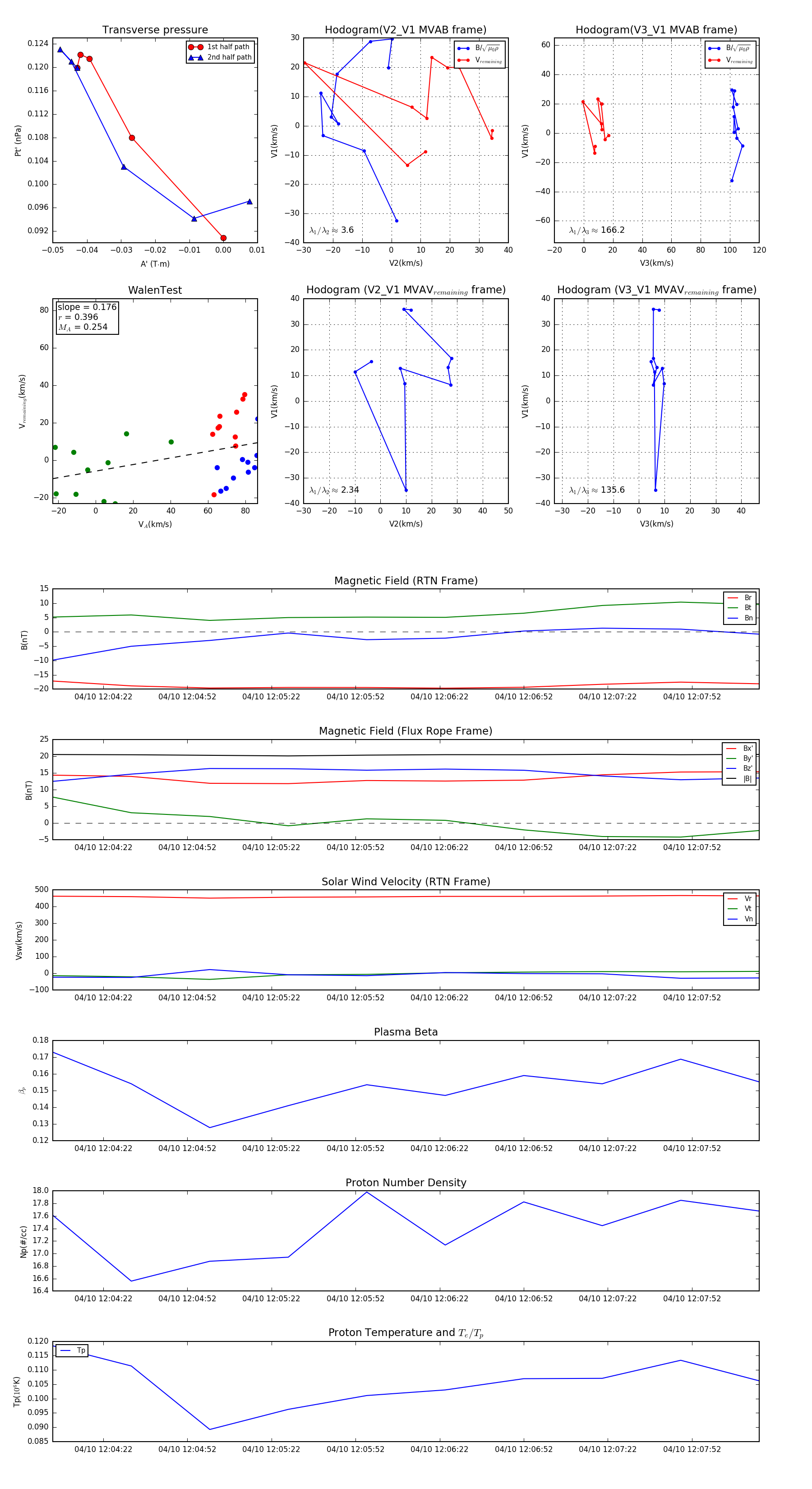
Flux Rope Event 2024-04-10 12:04:04 ~ 2024-04-10 12:08:16 (253 seconds)


plot