HOME   LIST
‹–   –›

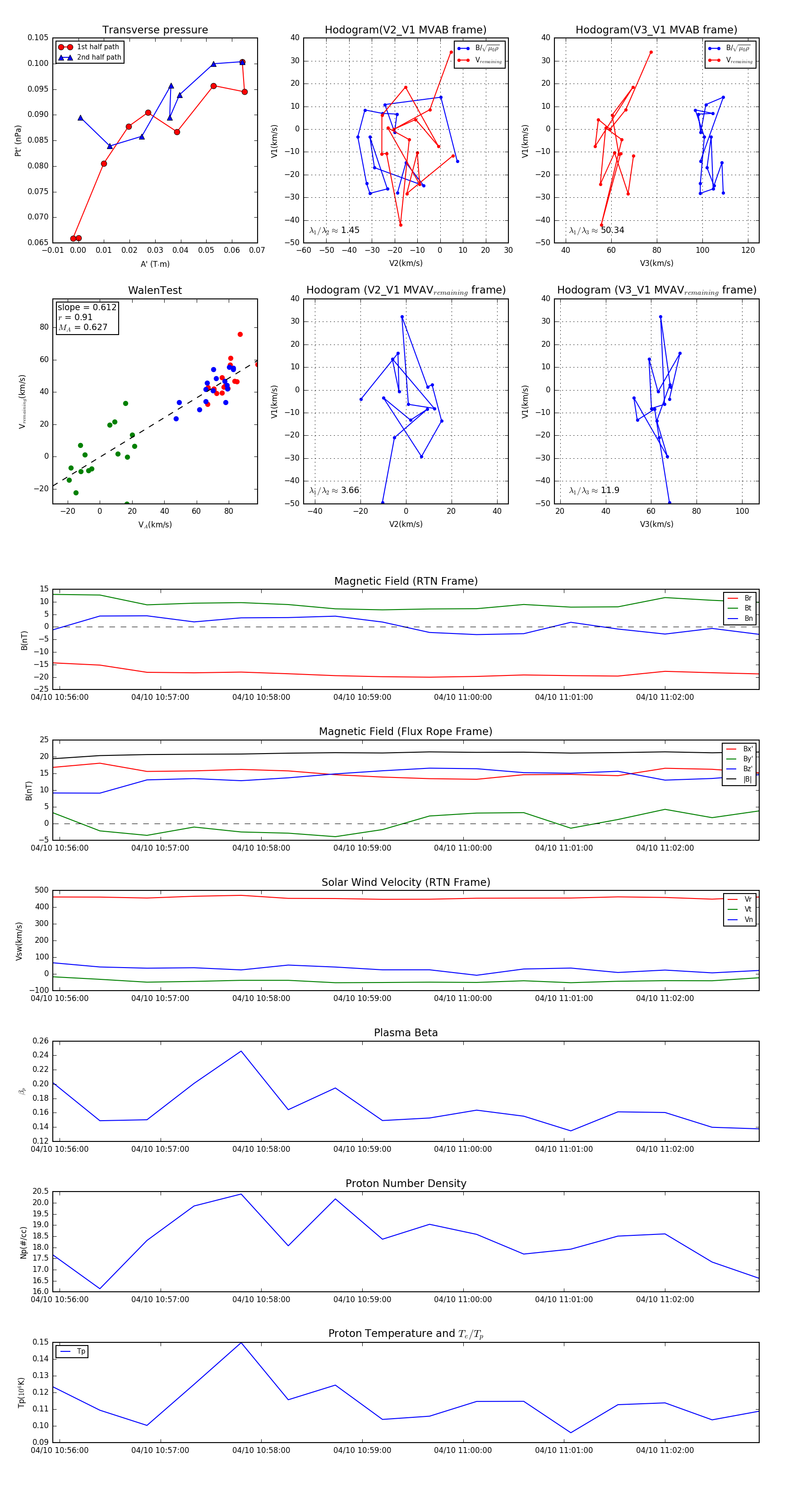
Flux Rope in 2024

Flux Rope Event 2024-04-10 10:55:56 ~ 2024-04-10 11:02:56 (421 seconds)


plot