HOME   LIST
‹–   –›

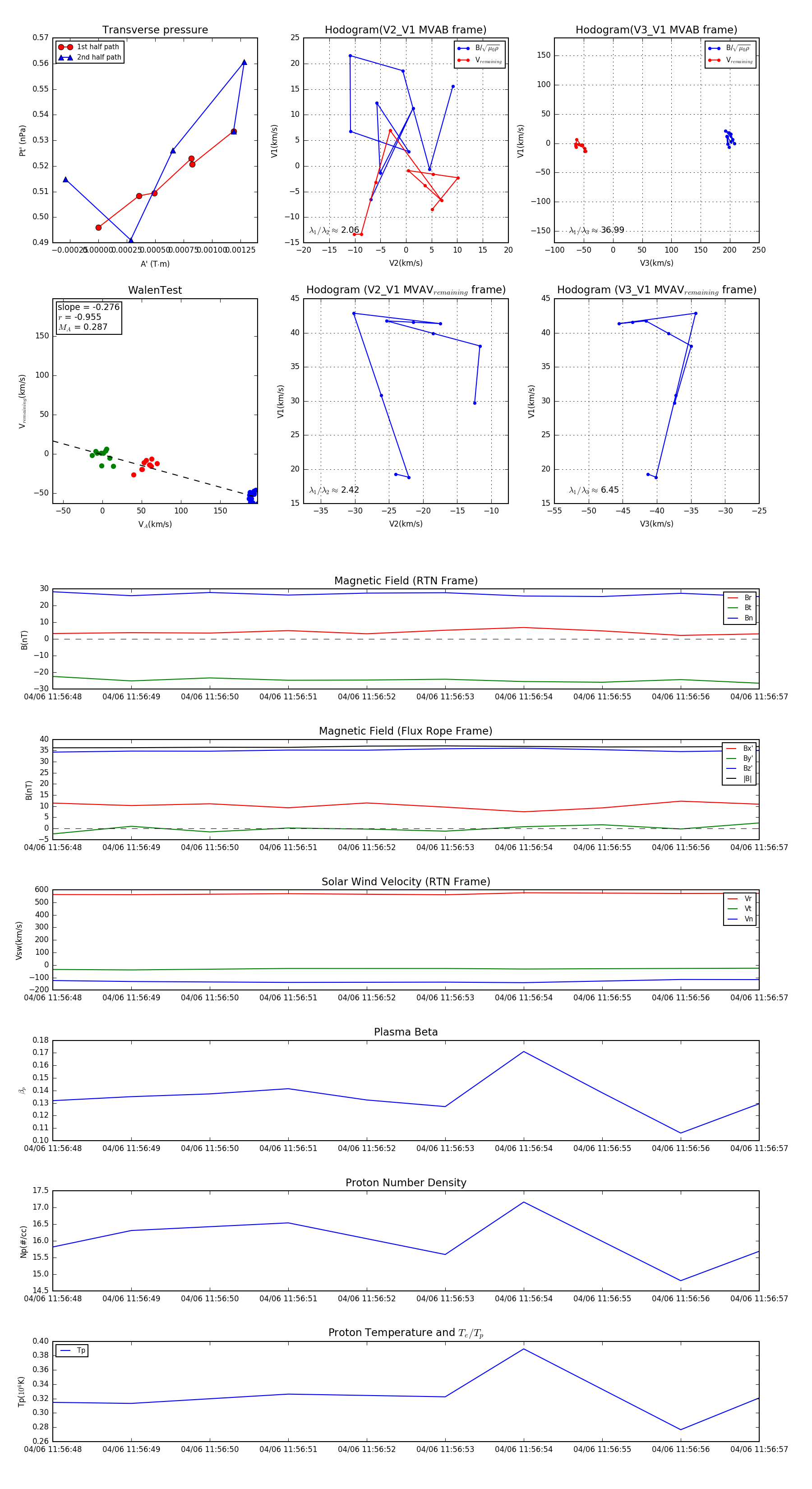
Flux Rope in 2024

Flux Rope Event 2024-04-06 11:56:48 ~ 2024-04-06 11:56:57 (10 seconds)


plot