HOME   LIST
‹–   –›

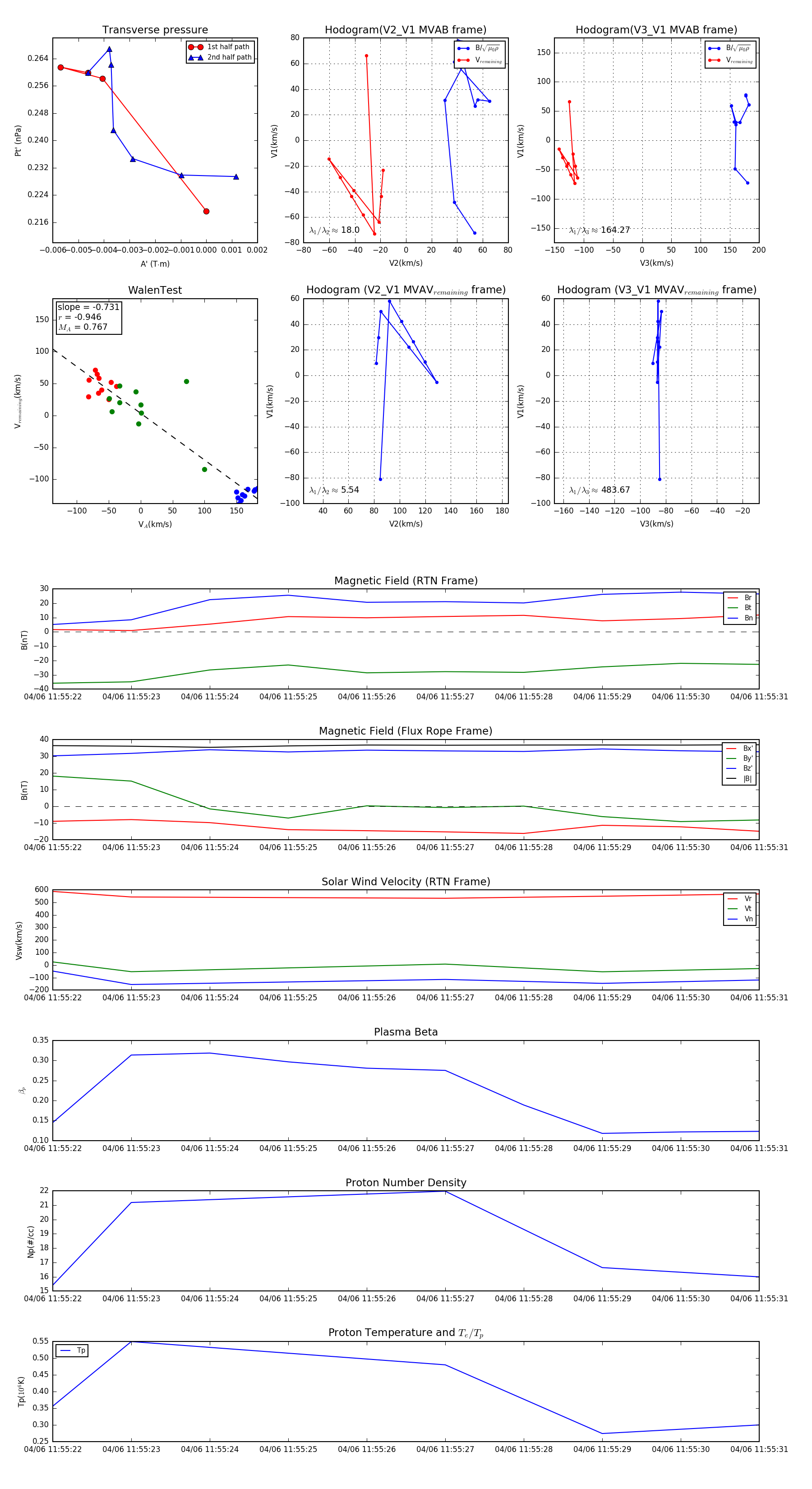
Flux Rope in 2024

Flux Rope Event 2024-04-06 11:55:22 ~ 2024-04-06 11:55:31 (10 seconds)


plot