HOME   LIST
‹–   –›

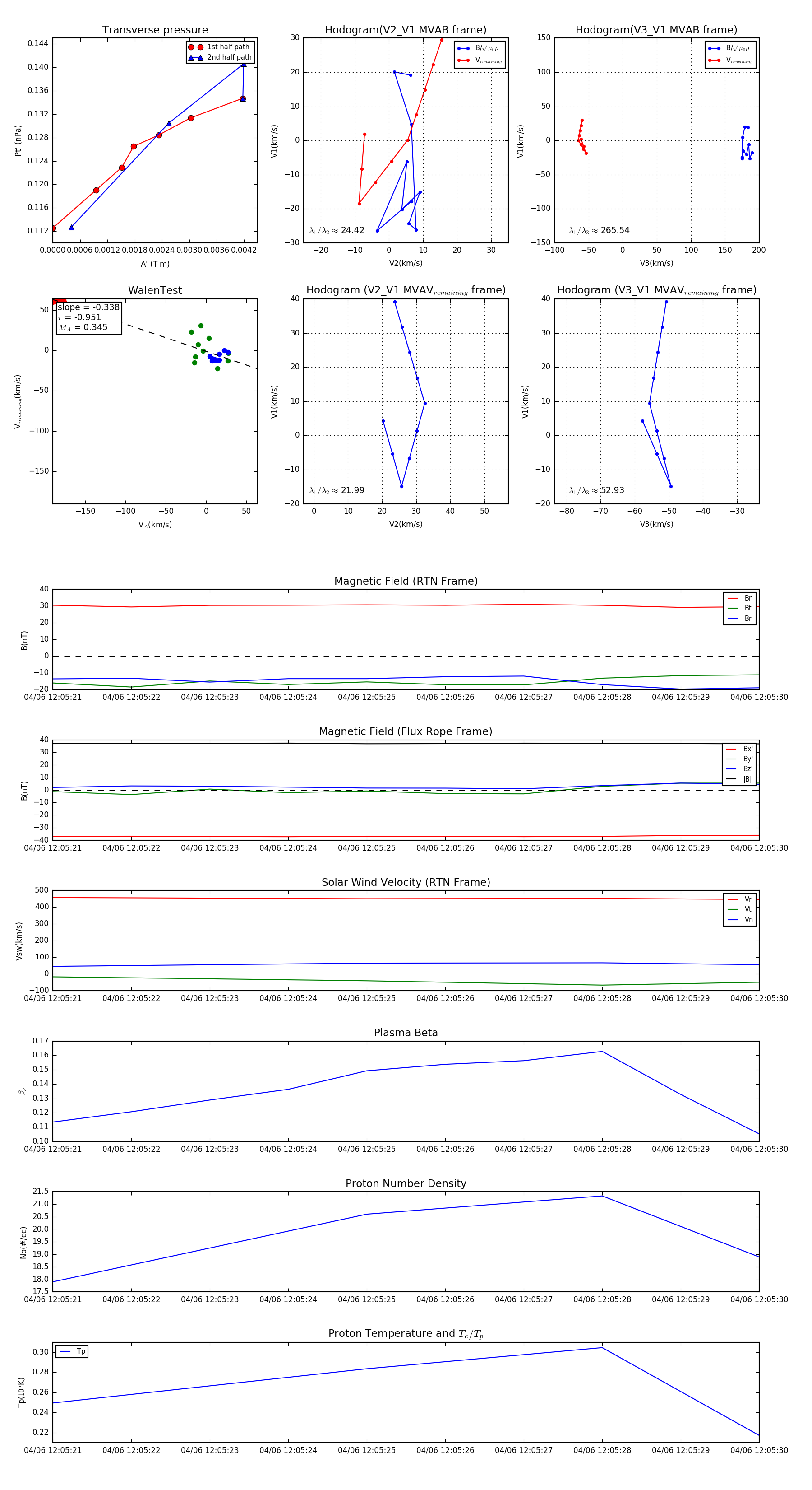
Flux Rope in 2024

Flux Rope Event 2024-04-06 12:05:21 ~ 2024-04-06 12:05:30 (10 seconds)


plot